WARNING:
JavaScript is turned OFF. None of the links on this concept map will
work until it is reactivated.
If you need help turning JavaScript On, click here.
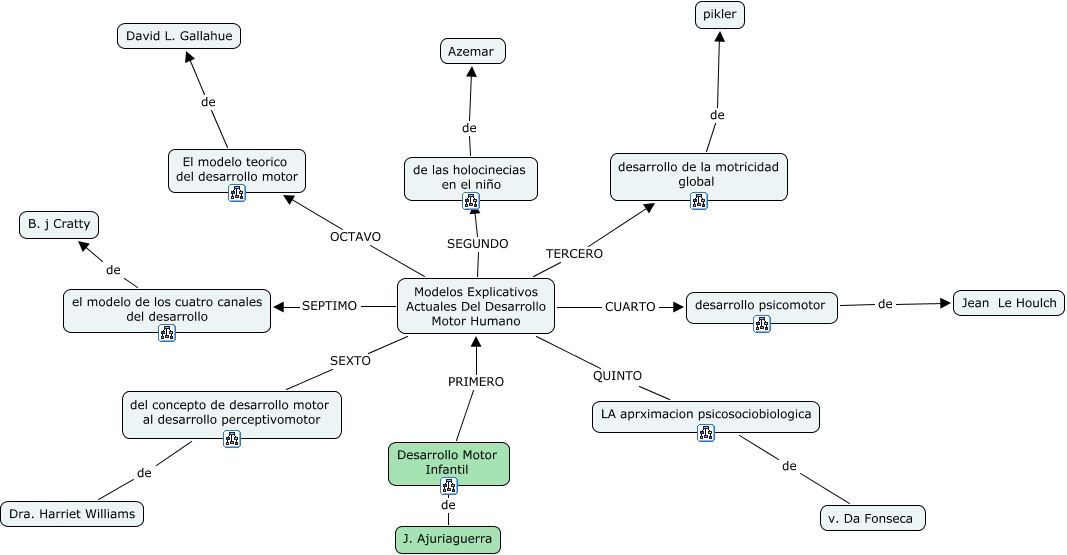
Este Cmap, tiene información relacionada con: principal, del concepto de desarrollo motor al desarrollo perceptivomotor de Dra. Harriet Williams, Modelos Explicativos Actuales Del Desarrollo Motor Humano TERCERO desarrollo de la motricidad global, Desarrollo Motor Infantil PRIMERO Modelos Explicativos Actuales Del Desarrollo Motor Humano, Modelos Explicativos Actuales Del Desarrollo Motor Humano SEGUNDO de las holocinecias en el niño, Modelos Explicativos Actuales Del Desarrollo Motor Humano SEPTIMO el modelo de los cuatro canales del desarrollo, El modelo teorico del desarrollo motor de David L. Gallahue, Desarrollo Motor Infantil de J. Ajuriaguerra, Modelos Explicativos Actuales Del Desarrollo Motor Humano CUARTO desarrollo psicomotor, Modelos Explicativos Actuales Del Desarrollo Motor Humano SEXTO del concepto de desarrollo motor al desarrollo perceptivomotor, Modelos Explicativos Actuales Del Desarrollo Motor Humano QUINTO LA aprximacion psicosociobiologica, Modelos Explicativos Actuales Del Desarrollo Motor Humano OCTAVO El modelo teorico del desarrollo motor, LA aprximacion psicosociobiologica de v. Da Fonseca, desarrollo de la motricidad global de pikler, de las holocinecias en el niño de Azemar, el modelo de los cuatro canales del desarrollo de B. j Cratty, desarrollo psicomotor de Jean Le Houlch