WARNING:
JavaScript is turned OFF. None of the links on this concept map will
work until it is reactivated.
If you need help turning JavaScript On, click here.
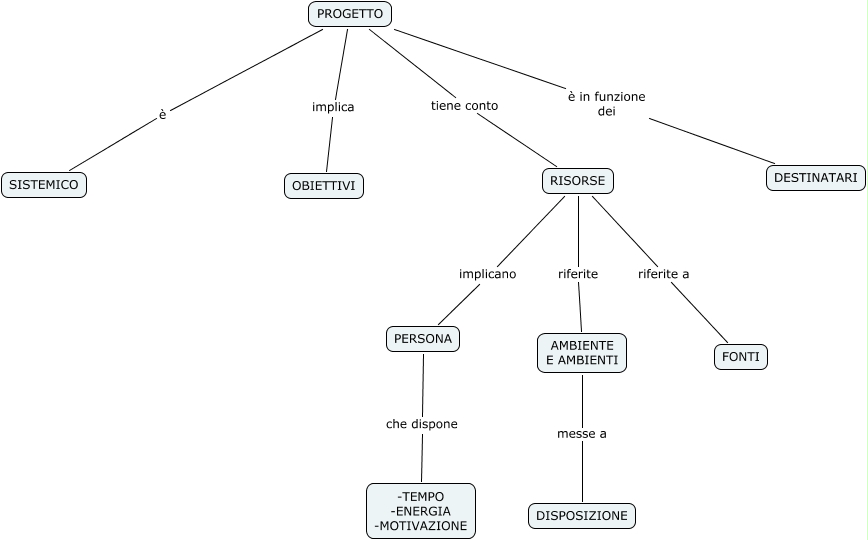
Questa Cmap, creata con IHMC CmapTools, contiene informazioni relative a: Progetto_guida, RISORSE implicano PERSONA, PERSONA che dispone -TEMPO -ENERGIA -MOTIVAZIONE, PROGETTO è in funzione dei DESTINATARI, PROGETTO è SISTEMICO, RISORSE riferite a FONTI, RISORSE riferite AMBIENTE E AMBIENTI, PROGETTO tiene conto RISORSE, PROGETTO implica OBIETTIVI, AMBIENTE E AMBIENTI messe a DISPOSIZIONE