WARNING:
JavaScript is turned OFF. None of the links on this concept map will
work until it is reactivated.
If you need help turning JavaScript On, click here.
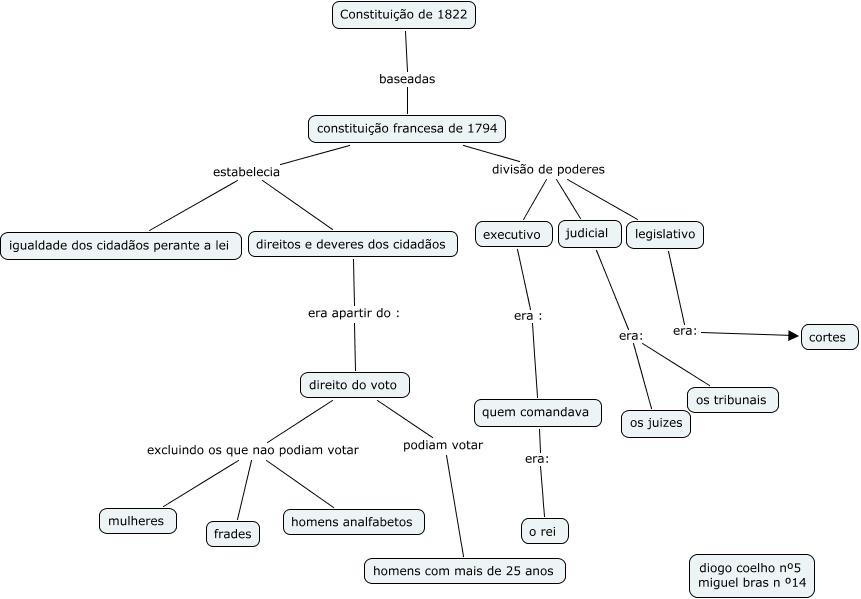
Esse mapa conceitual, produzido no IHMC CmapTools, tem a informação relacionada a: pt, direito do voto podiam votar homens com mais de 25 anos, constituição francesa de 1794 divisão de poderes legislativo, constituição francesa de 1794 estabelecia direitos e deveres dos cidadãos, constituição francesa de 1794 estabelecia igualdade dos cidadãos perante a lei, judicial era: os juizes, direito do voto excluindo os que nao podiam votar mulheres, direitos e deveres dos cidadãos era apartir do : direito do voto, direito do voto excluindo os que nao podiam votar frades, direito do voto excluindo os que nao podiam votar homens analfabetos, judicial era: os tribunais, executivo era : quem comandava, constituição francesa de 1794 divisão de poderes executivo, constituição francesa de 1794 divisão de poderes judicial, Constituição de 1822 baseadas constituição francesa de 1794, legislativo era: cortes, quem comandava era: o rei