WARNING:
JavaScript is turned OFF. None of the links on this concept map will
work until it is reactivated.
If you need help turning JavaScript On, click here.
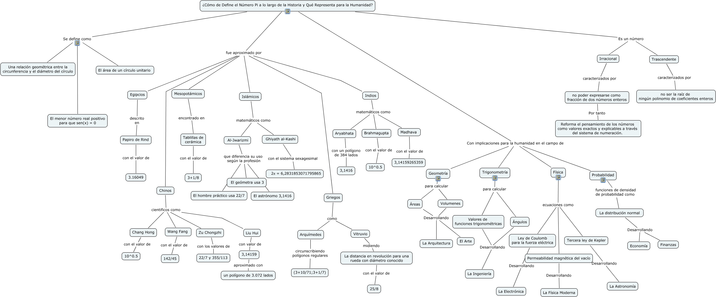
Este Cmap, tiene información relacionada con: Numero pi, Zu Chongzhi con los valores de 22/7 y 355/113, La distribución normal Desarrollando Economía, Trascendente caracterizados por no ser la raíz de ningún polinomio de coeficientes enteros, Chinos cientificos como Liu Hui, Áreas Desarrollando La Arquitectura, Ley de Coulomb para la fuerza eléctrica Desarrollando La Electrónica, Chinos cientificos como Chang Hong, ¿Cómo de Define el Número Pi a lo largo de la Historia y Qué Representa para la Humanidad? fue aproximado por Islámicos, Física ecuaciones como Permeabilidad magnética del vacío, ¿Cómo de Define el Número Pi a lo largo de la Historia y Qué Representa para la Humanidad? fue aproximado por Griegos, Indios matemáticos como Aryabhata, Indios matemáticos como Brahmagupta, Al-Jwarizmi que diferencia su uso según la profesión El hombre práctico usa 22/7, ¿Cómo de Define el Número Pi a lo largo de la Historia y Qué Representa para la Humanidad? Es un número Trascendente, Chinos cientificos como Wang Fang, Chinos cientificos como Zu Chongzhi, Liu Hui con valor de 3,14159, Física ecuaciones como Ley de Coulomb para la fuerza eléctrica, Al-Jwarizmi que diferencia su uso según la profesión El astrónomo 3,1416, ¿Cómo de Define el Número Pi a lo largo de la Historia y Qué Representa para la Humanidad? Con implicaciones para la humanidad en el campo de Probabilidad