WARNING:
JavaScript is turned OFF. None of the links on this concept map will
work until it is reactivated.
If you need help turning JavaScript On, click here.
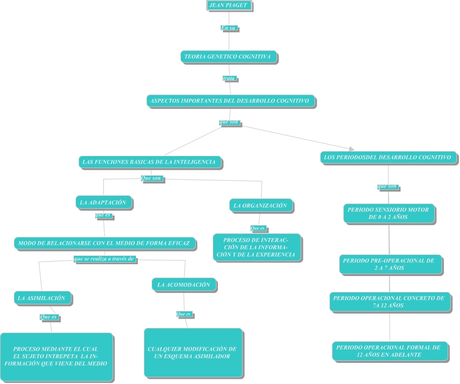
Questa Cmap, creata con IHMC CmapTools, contiene informazioni relative a: MAPA CONCEPTUAL DE LA TEORIA COGNITIVA, JEAN PIAGET En su TEORIA GENETICO COGNITIVA, LA ADAPTACIÓN que es MODO DE RELACIONARSE CON EL MEDIO DE FORMA EFICAZ, TEORIA GENETICO COGNITIVA trata ASPECTOS IMPORTANTES DEL DESARROLLO COGNITIVO, LOS PERIODOSDEL DESARROLLO COGNITIVO que son PERIODO PRE-OPERACIONAL DE 2 A 7 AÑOS, MODO DE RELACIONARSE CON EL MEDIO DE FORMA EFICAZ que se realiza a través de LA ACOMODACIÓN, ASPECTOS IMPORTANTES DEL DESARROLLO COGNITIVO que son LAS FUNCIONES BASICAS DE LA INTELIGENCIA, LOS PERIODOSDEL DESARROLLO COGNITIVO que son PERIODO OPERACIONAL CONCRETO DE 7A 12 AÑOS, LOS PERIODOSDEL DESARROLLO COGNITIVO que son PERIODO OPERACIONAL FORMAL DE 12 AÑOS EN ADELANTE, MODO DE RELACIONARSE CON EL MEDIO DE FORMA EFICAZ que se realiza a través de LA ASIMILACIÓN, ASPECTOS IMPORTANTES DEL DESARROLLO COGNITIVO que son LOS PERIODOSDEL DESARROLLO COGNITIVO, LA ASIMILACIÓN Que es PROCESO MEDIANTE EL CUAL EL SUJETO INTREPETA LA IN- FORMACIÓN QUE VIENE DEL MEDIO, LAS FUNCIONES BASICAS DE LA INTELIGENCIA Que son LA ORGANIZACIÓN, LOS PERIODOSDEL DESARROLLO COGNITIVO que son PERIODO SENSIORIO MOTOR DE 0 A 2 AÑOS, LAS FUNCIONES BASICAS DE LA INTELIGENCIA Que son LA ADAPTACIÓN, LA ACOMODACIÓN Que es CUALQUIER MODIFICACIÓN DE UN ESQUEMA ASIMILADOR, LA ORGANIZACIÓN Que es PROCESO DE INTERAC- CIÓN DE LA INFORMA- CIÓN Y DE LA EXPERIENCIA