WARNING:
JavaScript is turned OFF. None of the links on this concept map will
work until it is reactivated.
If you need help turning JavaScript On, click here.
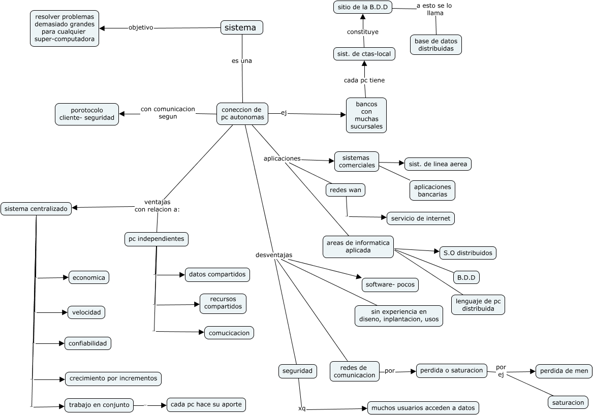
Este Cmap, tiene información relacionada con: rodrigo farias, redes wan - servicio de internet, sistema centralizado - crecimiento por incrementos, redes de comunicacion por perdida o saturacion, coneccion de pc autonomas aplicaciones sistemas comerciales, coneccion de pc autonomas ventajas con relacion a: pc independientes, pc independientes - comucicacion, sistema es una coneccion de pc autonomas, seguridad xq muchos usuarios acceden a datos, sist. de ctas-local constituye sitio de la B.D.D, coneccion de pc autonomas ventajas con relacion a: sistema centralizado, sistemas comerciales - sist. de linea aerea, areas de informatica aplicada - S.O distribuidos, sistema objetivo resolver problemas demasiado grandes para cualquier super-computadora, sistema centralizado - trabajo en conjunto, sitio de la B.D.D a esto se lo llama base de datos distribuidas, areas de informatica aplicada - lenguaje de pc distribuida, trabajo en conjunto - cada pc hace su aporte, perdida o saturacion por ej saturacion, pc independientes - recursos compartidos, coneccion de pc autonomas desventajas seguridad