WARNING:
JavaScript is turned OFF. None of the links on this concept map will
work until it is reactivated.
If you need help turning JavaScript On, click here.
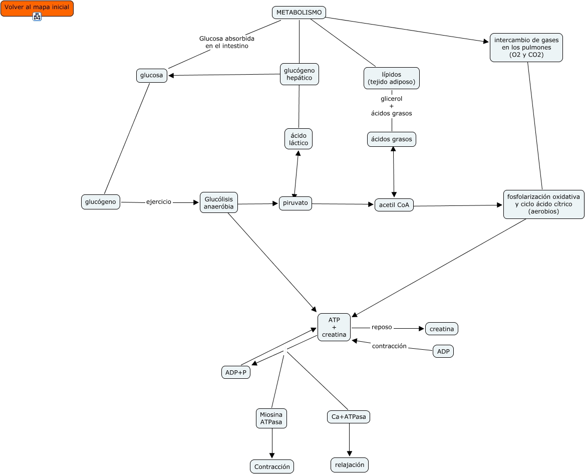
Aquest mapa conceptual conté informació relacionada amb: Metabolismo, piruvato ???? ácido láctico, glucosa ???? glucógeno, METABOLISMO n lípidos (tejido adiposo), Miosina ATPasa ???? Contracción, ADP+P ???? ATP + creatina, ATP + creatina Miosina ATPasa, glucógeno hepático ???? glucosa, acetil CoA ???? fosfolarización oxidativa y ciclo ácido cítrico (aerobios), acetil CoA ???? ácidos grasos, glucógeno ejercicio Glucólisis anaeróbia, ADP contracción ATP + creatina, Ca+ATPasa ???? relajación, ATP + creatina ADP+P, piruvato ???? acetil CoA, ATP + creatina reposo creatina, ATP + creatina Ca+ATPasa, Glucólisis anaeróbia ???? piruvato, Glucólisis anaeróbia ???? ATP + creatina, METABOLISMO ???? ácido láctico, METABOLISMO Glucosa absorbida en el intestino glucosa