WARNING:
JavaScript is turned OFF. None of the links on this concept map will
work until it is reactivated.
If you need help turning JavaScript On, click here.
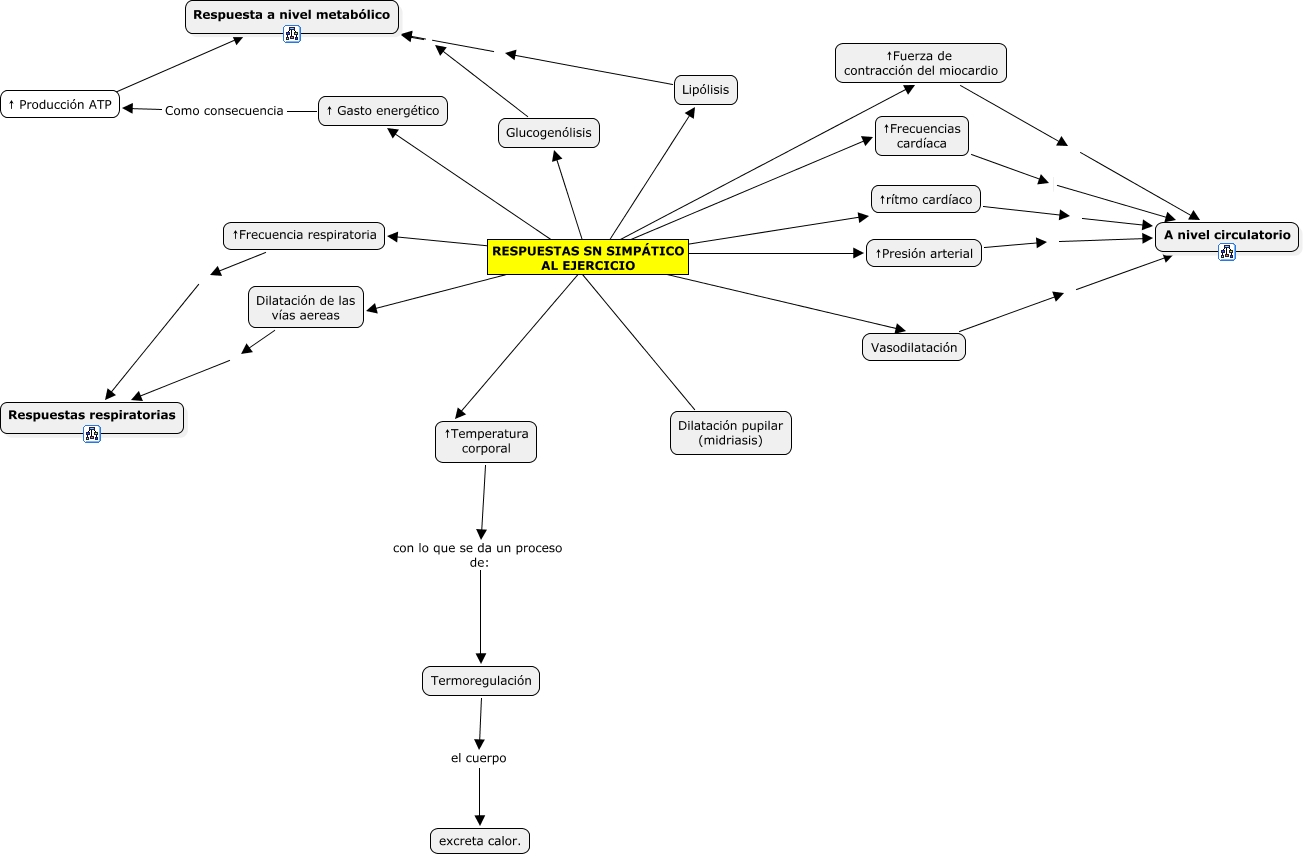
Este Cmap, tiene información relacionada con: respuestas del sn simpatico al ejercicio, ↑Presión arterial A nivel circulatorio, RESPUESTAS SN SIMPÁTICO AL EJERCICIO ???? Glucogenólisis, RESPUESTAS SN SIMPÁTICO AL EJERCICIO ???? Lipólisis, RESPUESTAS SN SIMPÁTICO AL EJERCICIO ???? Dilatación de las vías aereas, RESPUESTAS SN SIMPÁTICO AL EJERCICIO ???? Vasodilatación, Lipólisis Respuesta a nivel metabólico, RESPUESTAS SN SIMPÁTICO AL EJERCICIO ???? ↑Frecuencia respiratoria, RESPUESTAS SN SIMPÁTICO AL EJERCICIO ???? ↑rítmo cardíaco, RESPUESTAS SN SIMPÁTICO AL EJERCICIO ???? ↑Fuerza de contracción del miocardio, Vasodilatación A nivel circulatorio, ↑ Producción ATP Respuesta a nivel metabólico, Glucogenólisis Respuesta a nivel metabólico, RESPUESTAS SN SIMPÁTICO AL EJERCICIO ???? ↑Temperatura corporal, Termoregulación el cuerpo excreta calor., ↑ Gasto energético Como consecuencia ↑ Producción ATP, ↑Frecuencia respiratoria Respuestas respiratorias, RESPUESTAS SN SIMPÁTICO AL EJERCICIO ???? ↑Presión arterial, ↑rítmo cardíaco A nivel circulatorio, Dilatación de las vías aereas Respuestas respiratorias, RESPUESTAS SN SIMPÁTICO AL EJERCICIO ???? Dilatación pupilar (midriasis)