WARNING:
JavaScript is turned OFF. None of the links on this concept map will
work until it is reactivated.
If you need help turning JavaScript On, click here.
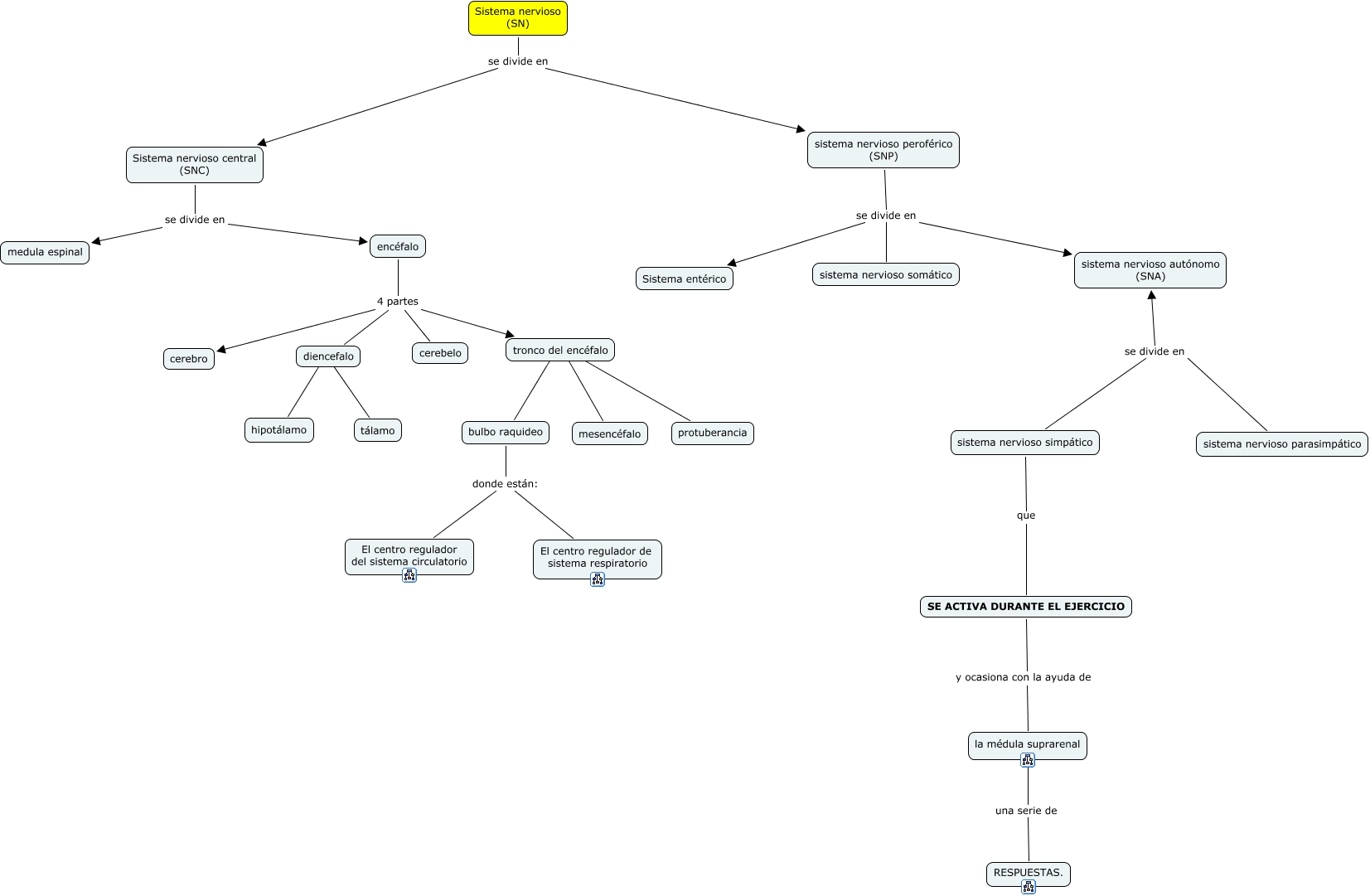
Este Cmap, tiene información relacionada con: SN, SE ACTIVA DURANTE EL EJERCICIO y ocasiona con la ayuda de la médula suprarenal, bulbo raquideo donde están: El centro regulador del sistema circulatorio, encéfalo 4 partes cerebelo, encéfalo 4 partes tronco del encéfalo, Sistema nervioso central (SNC) se divide en encéfalo, bulbo raquideo donde están: El centro regulador de sistema respiratorio, Sistema nervioso (SN) se divide en sistema nervioso peroférico (SNP), tronco del encéfalo ???? protuberancia, Sistema nervioso (SN) se divide en Sistema nervioso central (SNC), encéfalo 4 partes cerebro, sistema nervioso peroférico (SNP) se divide en sistema nervioso autónomo (SNA), diencefalo ???? tálamo, sistema nervioso parasimpático se divide en sistema nervioso autónomo (SNA), diencefalo ???? hipotálamo, la médula suprarenal una serie de RESPUESTAS., tronco del encéfalo ???? mesencéfalo, sistema nervioso peroférico (SNP) se divide en Sistema entérico, sistema nervioso simpático se divide en sistema nervioso autónomo (SNA), tronco del encéfalo ???? bulbo raquideo, encéfalo 4 partes diencefalo