WARNING:
JavaScript is turned OFF. None of the links on this concept map will
work until it is reactivated.
If you need help turning JavaScript On, click here.
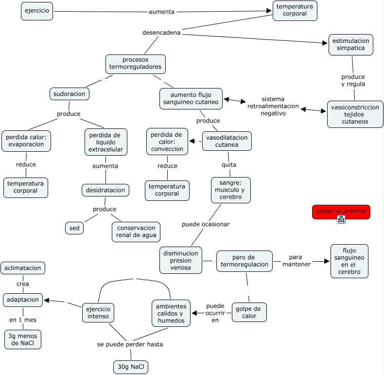
Este Cmap, tiene información relacionada con: regulacion de la temperatura corporal, procesos termoreguladores aumento flujo sanguineo cutaneo, desidratacion produce conservacion renal de agua, temperatura corporal desencadena estimulacion simpatica, temperatura corporal desencadena procesos termoreguladores, vasoconstriccion tejidos cutaneos sistema retroalimentacion negativo aumento flujo sanguineo cutaneo, ejercicio intenso adaptacion, paro de termoregulacion golpe de calor, sudoracion produce perdida calor: evaporacion, sangre: musculo y cerebro puede ocasionar disminucion presion venosa, ambientes calidos y humedos se puede perder hasta 30g NaCl, vasodilatacion cutanea perdida de calor: conveccion, ambientes calidos y humedos ejercicio intenso, disminucion presion venosa paro de termoregulacion, desidratacion produce sed, aumento flujo sanguineo cutaneo produce vasodilatacion cutanea, aclimatacion crea adaptacion, golpe de calor puede ocurrir en ambientes calidos y humedos, perdida de liquido extracelular aumenta desidratacion, ejercicio intenso se puede perder hasta 30g NaCl, sudoracion produce perdida de liquido extracelular