WARNING:
JavaScript is turned OFF. None of the links on this concept map will
work until it is reactivated.
If you need help turning JavaScript On, click here.
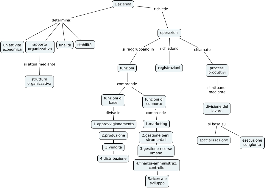
Questa Cmap, creata con IHMC CmapTools, contiene informazioni relative a: funzioni aziendali-motta-pepe 4bl, operazioni chiamate processi produttivi, funzioni comprende funzioni di base, funzioni di base divise in 4.distribuzione, divisione del lavoro si basa su specializzazione, funzioni di supporto comprende 3.gestione risorse umane, funzioni di supporto comprende 2.gestione beni strumentali, funzioni di supporto comprende 1.marketing, funzioni di base divise in 3.vendita, L'azienda richiede operazioni, processi produttivi si attuano mediante divisione del lavoro, operazioni richiedono registrazioni, funzioni di supporto comprende 4.finanza-amministraz. controllo, divisione del lavoro si basa su esecuzione congiunta, L'azienda determina: finalità, funzioni di supporto comprende 5.ricerca e sviluppo, L'azienda determina: stabilità, funzioni comprende funzioni di supporto, funzioni di base divise in 2.produzione, L'azienda determina: un'attività economica, funzioni di base divise in 1.approvvigionamento