WARNING:
JavaScript is turned OFF. None of the links on this concept map will
work until it is reactivated.
If you need help turning JavaScript On, click here.
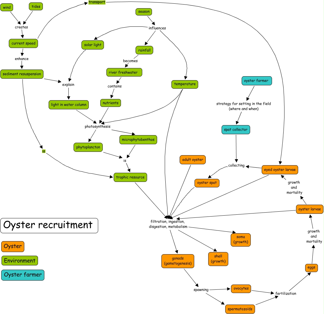
Cette carte de concepts créée avec IHMC CmapTools traite de: recrutement ancorim, gonads (gametogenesis) spawning ovocytes, river freshwater contains nutrients, oyster larvae growth and mortality eyed oyster larvae, adult oyster filtration, ingestion, disgestion, metabolism gonads (gametogenesis), temperature filtration, ingestion, disgestion, metabolism soma (growth), adult oyster filtration, ingestion, disgestion, metabolism shell (growth), season influences solar light, sediment resuspension is trophic resource, light in water column photosynthesis phytoplancton, eyed oyster larvae filtration, ingestion, disgestion, metabolism soma (growth), tides creates current speed, season influences temperature, oyster spat filtration, ingestion, disgestion, metabolism soma (growth), sediment resuspension explain light in water column, oyster spat filtration, ingestion, disgestion, metabolism shell (growth), light in water column photosynthesis microphytobenthos, eyed oyster larvae collecting oyster spat, oyster larvae filtration, ingestion, disgestion, metabolism soma (growth), oyster larvae filtration, ingestion, disgestion, metabolism gonads (gametogenesis), adult oyster filtration, ingestion, disgestion, metabolism soma (growth)