WARNING:
JavaScript is turned OFF. None of the links on this concept map will
work until it is reactivated.
If you need help turning JavaScript On, click here.
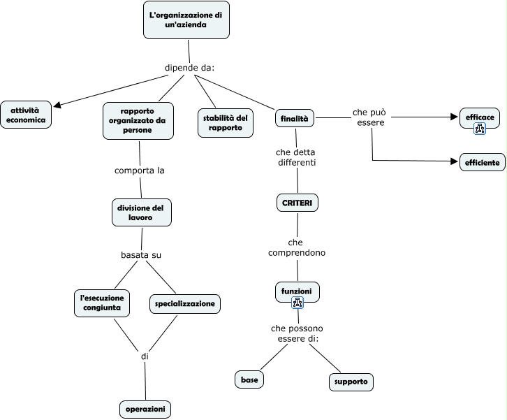
Questa Cmap, creata con IHMC CmapTools, contiene informazioni relative a: funzioni aziendali salice parisi 4bl, rapporto organizzato da persone comporta la divisione del lavoro, divisione del lavoro basata su specializzazione, CRITERI che comprendono funzioni, L'organizzazione di un'azienda dipende da: rapporto organizzato da persone, finalità che detta differenti CRITERI, finalità che può essere efficiente, divisione del lavoro basata su l'esecuzione congiunta, l'esecuzione congiunta di operazioni, L'organizzazione di un'azienda dipende da: attività economica, funzioni che possono essere di: supporto, specializzazione di operazioni, L'organizzazione di un'azienda dipende da: stabilità del rapporto, L'organizzazione di un'azienda dipende da: finalità, finalità che può essere efficace, funzioni che possono essere di: base