WARNING:
JavaScript is turned OFF. None of the links on this concept map will
work until it is reactivated.
If you need help turning JavaScript On, click here.
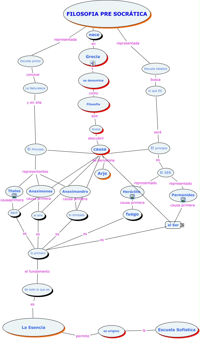
This Concept Map, created with IHMC CmapTools, has information related to: folosofiasocratica, se denomina como Filosofia, Parmenides causa primera el Ser, El Principio representantes Thales, La Esencia permite se origine, El Principio representantes Anaximandro, El Principio causa agua, el Ser primer principio, El SER representado Heráclito, El Principio causa el aire, nace en Grecia, Thales causaprimera agua, La Naturaleza y en ella El Principio, FILOSOFIA PRE SOCRÁTICA representada Escuela eleatica, Heráclito causa primera fuego, causa se denomina Arje, El Principio causa El principio, El Principio causa el Ser, El SER representado Parmenides, se origine la Escuela Sofistica, Escuela eleatica busca lo que ES