WARNING:
JavaScript is turned OFF. None of the links on this concept map will
work until it is reactivated.
If you need help turning JavaScript On, click here.
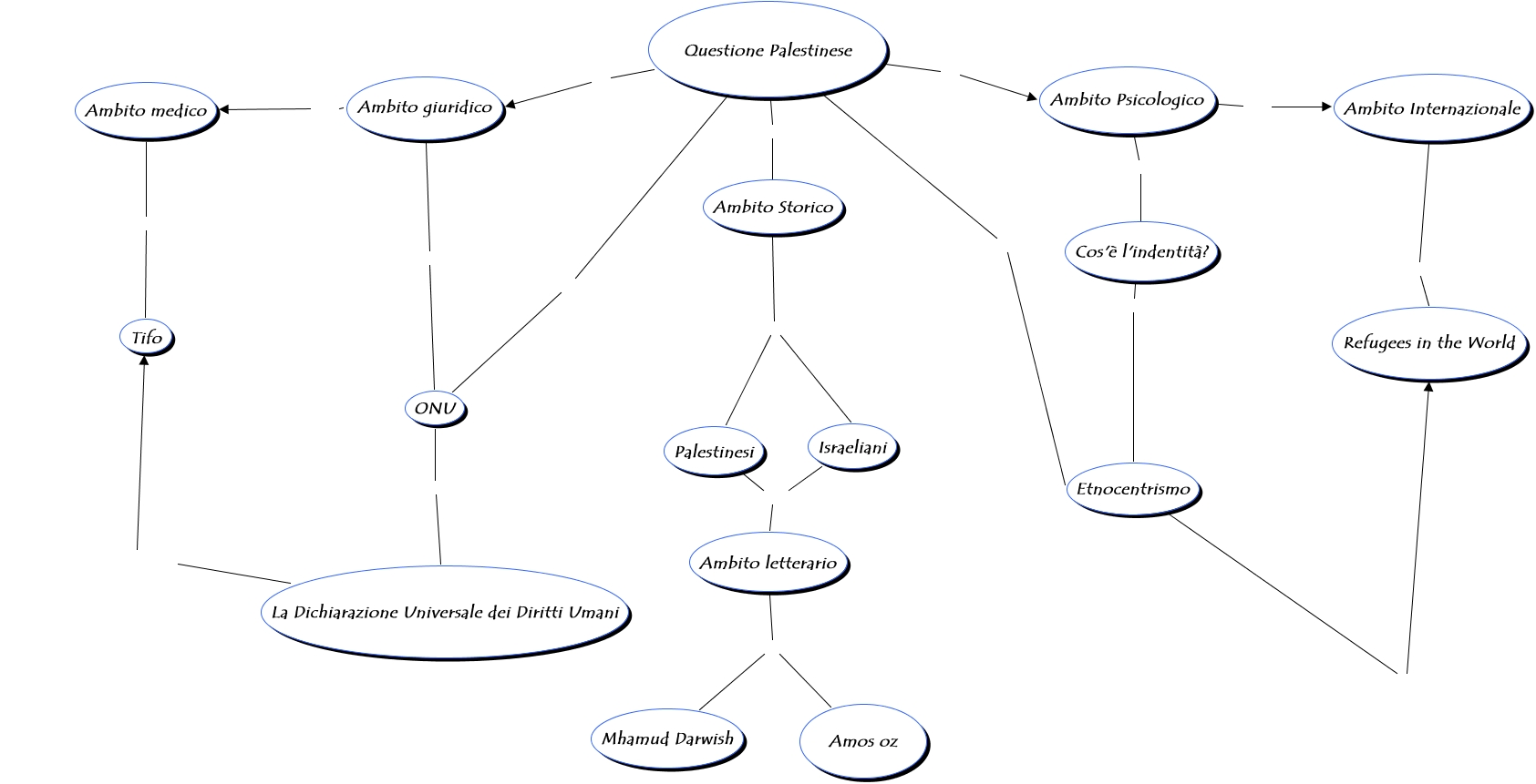
Questa Cmap, creata con IHMC CmapTools, contiene informazioni relative a: tesina-Tavassi-5C-dir-corretta, Ambito Storico SI BASA SULLO SCONTRO TRA Israeliani, Ambito Storico SI BASA SULLO SCONTRO TRA Palestinesi, Cos'è l'indentità? DA CUI DERIVA LA QUESTIONE DELL' Etnocentrismo, Ambito Psicologico E IN Ambito Internazionale, Ambito Internazionale DEVELOPING THE PROBLEM OF Refugees in the World, Ambito letterario DA Amos oz, Questione Palestinese IN Ambito Storico, Questione Palestinese SCATURITA DALLE DECISIONI DELL' ONU, Ambito giuridico INTERVIENE ONU, Ambito Psicologico INIZIA IL DIBATTITO Cos'è l'indentità?, La Dichiarazione Universale dei Diritti Umani MANCA IL DIRITTO ALLA SALUTE Tifo, Etnocentrismo DA CUI SCATURISCE IL PROBLEMA DEI Refugees in the World, Palestinesi TRATTATO IN Ambito letterario, ONU NASCE LA QUESTIONE DEI La Dichiarazione Universale dei Diritti Umani, Questione Palestinese BASATO SULL' Etnocentrismo, Israeliani TRATTATO IN Ambito letterario, Ambito letterario DA Mhamud Darwish, Ambito giuridico E IN Ambito medico, Ambito medico LA POLPOLAZIONE SOFFRE PREVALEENTEMENTE DI Tifo, Questione Palestinese IN Ambito Psicologico