WARNING:
JavaScript is turned OFF. None of the links on this concept map will
work until it is reactivated.
If you need help turning JavaScript On, click here.
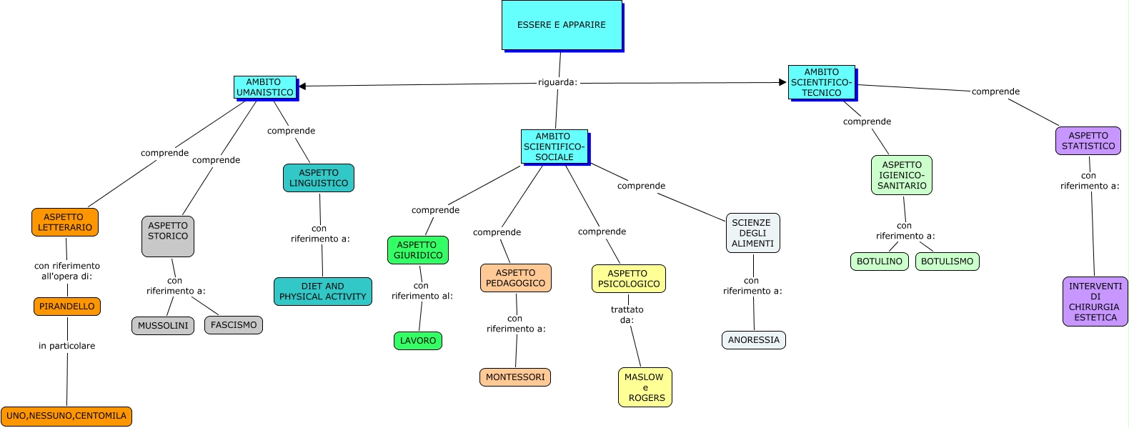
Questa Cmap, creata con IHMC CmapTools, contiene informazioni relative a: ESSERE E APPARIRE 5 Bd PUTZU 2011, AMBITO UMANISTICO comprende ASPETTO LETTERARIO, ASPETTO GIURIDICO con riferimento al: LAVORO, ESSERE E APPARIRE riguarda: AMBITO SCIENTIFICO- SOCIALE, AMBITO SCIENTIFICO- SOCIALE comprende ASPETTO PSICOLOGICO, ASPETTO PEDAGOGICO con riferimento a: MONTESSORI, AMBITO SCIENTIFICO- TECNICO comprende ASPETTO IGIENICO- SANITARIO, AMBITO SCIENTIFICO- SOCIALE comprende ASPETTO PEDAGOGICO, PIRANDELLO in particolare UNO,NESSUNO,CENTOMILA, ASPETTO IGIENICO- SANITARIO con riferimento a: BOTULINO, ASPETTO PSICOLOGICO trattato da: MASLOW e ROGERS, AMBITO UMANISTICO comprende ASPETTO STORICO, ASPETTO IGIENICO- SANITARIO con riferimento a: BOTULISMO, ASPETTO STORICO con riferimento a: FASCISMO, ASPETTO STATISTICO con riferimento a: INTERVENTI DI CHIRURGIA ESTETICA, ESSERE E APPARIRE riguarda: AMBITO SCIENTIFICO- TECNICO, ASPETTO LINGUISTICO con riferimento a: DIET AND PHYSICAL ACTIVITY, ASPETTO LETTERARIO con riferimento all'opera di: PIRANDELLO, ESSERE E APPARIRE riguarda: AMBITO UMANISTICO, AMBITO SCIENTIFICO- SOCIALE comprende SCIENZE DEGLI ALIMENTI, AMBITO SCIENTIFICO- TECNICO comprende ASPETTO STATISTICO