WARNING:
JavaScript is turned OFF. None of the links on this concept map will
work until it is reactivated.
If you need help turning JavaScript On, click here.
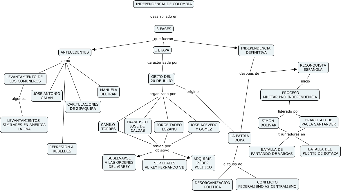
Este Cmap, tiene información relacionada con: INDEPENDENCIA DE COLOMBIA, 3 FASES que fueron I ETAPA, ANTECEDENTES como JOSE ANTONIO GALAN, I ETAPA caracterizada por GRITO DEL 20 DE JULIO, 3 FASES que fueron ANTECEDENTES, LA PATRIA BOBA a causa de CONFLICTO FEDERALISMO VS CENTRALISMO, LEVANTAMIENTO DE LOS COMUNEROS algunos LEVANTAMIENTOS SIMILARES EN AMERICA LATINA, JORGE TADEO LOZANO tenian por objetivo ADQUIRIR PODER POLITICO, INDEPENDENCIA DEFINITIVA despues de LA PATRIA BOBA, ANTECEDENTES como REPRESION A REBELDES, SIMON BOLIVAR triunfadores en BATALLA DE PANTANDO DE VARGAS, FRANCISCO DE PAULA SANTANDER triunfadores en BATALLA DE PANTANDO DE VARGAS, FRANCISCO JOSE DE CALDAS tenian por objetivo SER LEALES AL REY FERNANDO VII, GRITO DEL 20 DE JULIO organizado por JORGE TADEO LOZANO, FRANCISCO DE PAULA SANTANDER triunfadores en BATALLA DEL PUENTE DE BOYACA, JOSE ACEVEDO Y GOMEZ tenian por objetivo SUBLEVARSE A LAS ORDENES DEL VIRREY, FRANCISCO JOSE DE CALDAS tenian por objetivo SUBLEVARSE A LAS ORDENES DEL VIRREY, PROCESO MILITAR PRO INDEPENDENCIA liderado por FRANCISCO DE PAULA SANTANDER, JOSE ACEVEDO Y GOMEZ tenian por objetivo ADQUIRIR PODER POLITICO, GRITO DEL 20 DE JULIO organizado por FRANCISCO JOSE DE CALDAS, FRANCISCO JOSE DE CALDAS tenian por objetivo ADQUIRIR PODER POLITICO