WARNING:
JavaScript is turned OFF. None of the links on this concept map will
work until it is reactivated.
If you need help turning JavaScript On, click here.
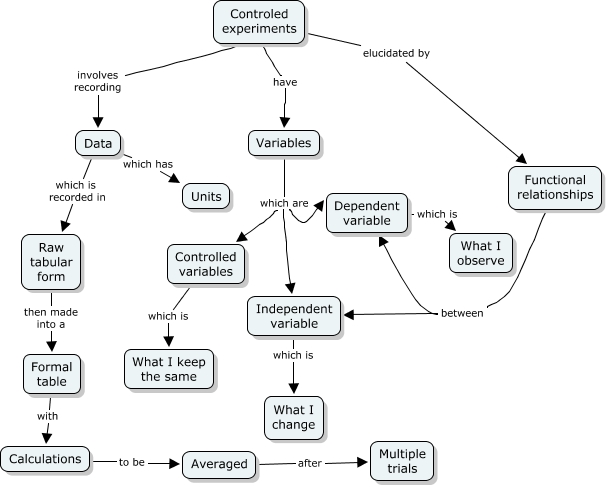
This Concept Map, created with IHMC CmapTools, has information related to: 1 Controlled Experiments, Independent variable which is What I change, Calculations to be Averaged, Variables which are Controlled variables, Variables which are Dependent variable, Variables which are Independent variable, Functional relationships between Dependent variable, Controled experiments elucidated by Functional relationships, Data which has Units, Controlled variables which is What I keep the same, Controled experiments have Variables, Controled experiments involves recording Data, Functional relationships between Independent variable, Averaged after Multiple trials, Raw tabular form then made into a Formal table, Data which is recorded in Raw tabular form, Dependent variable which is What I observe, Formal table with Calculations