WARNING:
JavaScript is turned OFF. None of the links on this concept map will
work until it is reactivated.
If you need help turning JavaScript On, click here.
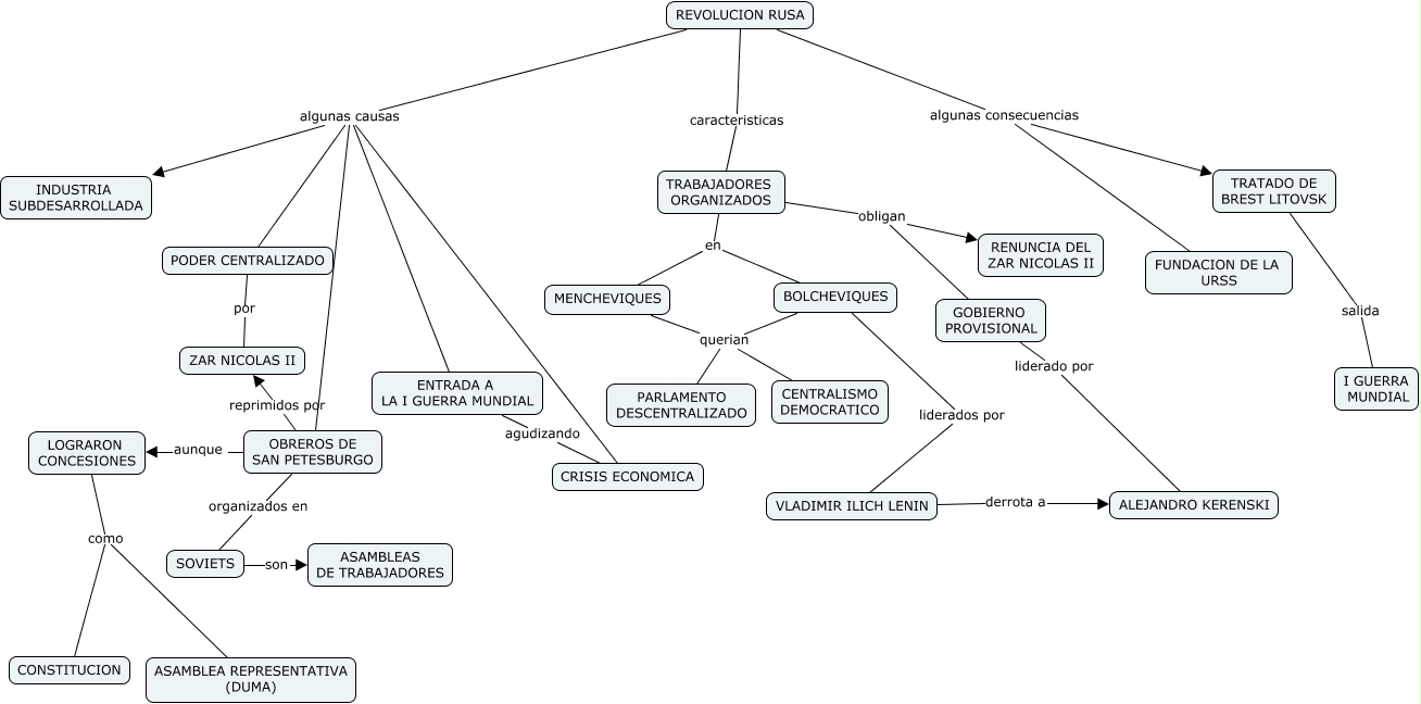
Este Cmap, tiene información relacionada con: Revolución Rusa, REVOLUCION RUSA algunas consecuencias FUNDACION DE LA URSS, REVOLUCION RUSA algunas causas OBREROS DE SAN PETESBURGO, TRABAJADORES ORGANIZADOS obligan RENUNCIA DEL ZAR NICOLAS II, PODER CENTRALIZADO por ZAR NICOLAS II, REVOLUCION RUSA algunas consecuencias TRATADO DE BREST LITOVSK, OBREROS DE SAN PETESBURGO organizados en SOVIETS, TRABAJADORES ORGANIZADOS obligan GOBIERNO PROVISIONAL, TRABAJADORES ORGANIZADOS en MENCHEVIQUES, BOLCHEVIQUES querian PARLAMENTO DESCENTRALIZADO, REVOLUCION RUSA algunas causas ENTRADA A LA I GUERRA MUNDIAL, MENCHEVIQUES querian PARLAMENTO DESCENTRALIZADO, VLADIMIR ILICH LENIN derrota a ALEJANDRO KERENSKI, GOBIERNO PROVISIONAL liderado por ALEJANDRO KERENSKI, REVOLUCION RUSA algunas causas INDUSTRIA SUBDESARROLLADA, LOGRARON CONCESIONES como ASAMBLEA REPRESENTATIVA (DUMA), REVOLUCION RUSA algunas causas CRISIS ECONOMICA, MENCHEVIQUES querian CENTRALISMO DEMOCRATICO, ENTRADA A LA I GUERRA MUNDIAL agudizando CRISIS ECONOMICA, BOLCHEVIQUES liderados por VLADIMIR ILICH LENIN, REVOLUCION RUSA algunas causas PODER CENTRALIZADO