WARNING:
JavaScript is turned OFF. None of the links on this concept map will
work until it is reactivated.
If you need help turning JavaScript On, click here.
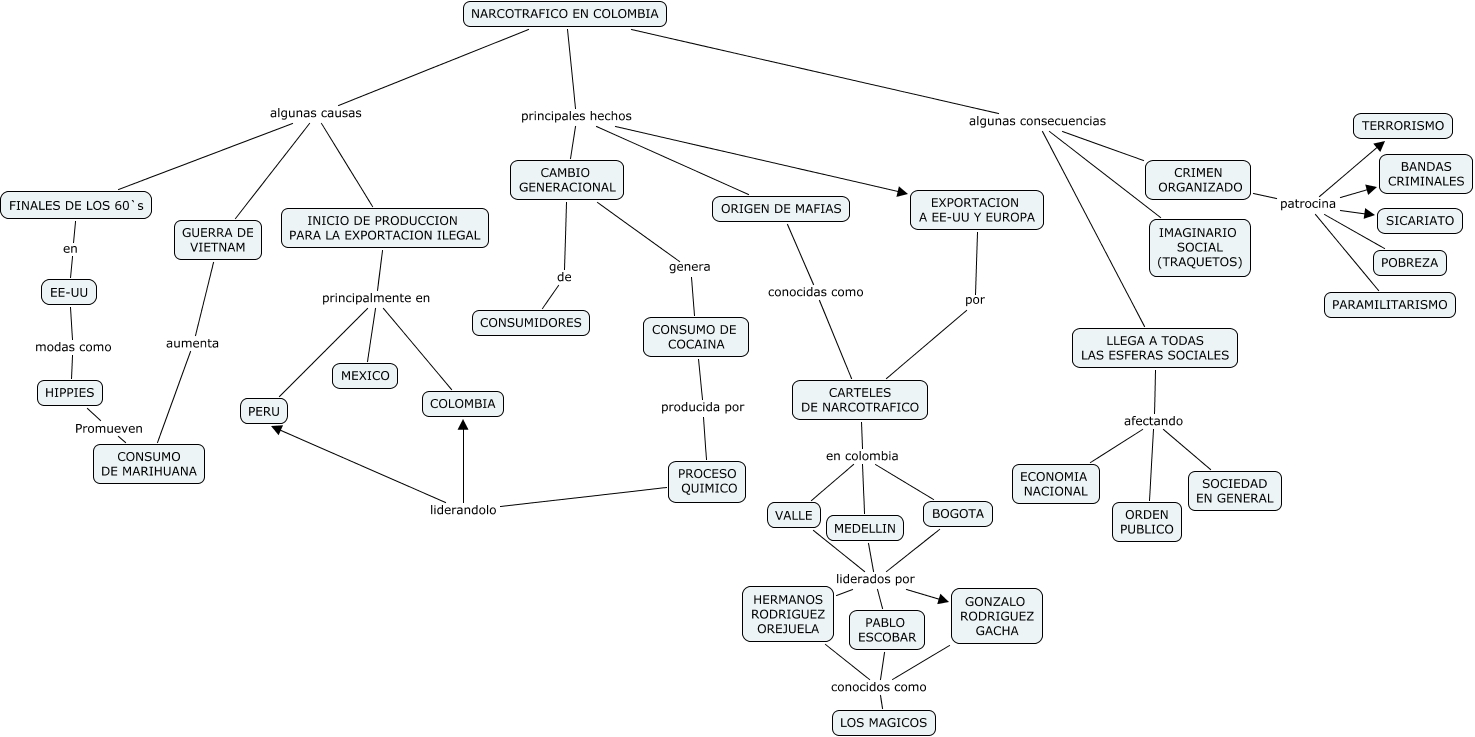
Este Cmap, tiene información relacionada con: Narcotrafico en Colombia, PABLO ESCOBAR conocidos como LOS MAGICOS, INICIO DE PRODUCCION PARA LA EXPORTACION ILEGAL principalmente en MEXICO, FINALES DE LOS 60`s en EE-UU, CARTELES DE NARCOTRAFICO en colombia MEDELLIN, ORIGEN DE MAFIAS conocidas como CARTELES DE NARCOTRAFICO, MEDELLIN liderados por HERMANOS RODRIGUEZ OREJUELA, NARCOTRAFICO EN COLOMBIA algunas consecuencias CRIMEN ORGANIZADO, VALLE liderados por HERMANOS RODRIGUEZ OREJUELA, CONSUMO DE COCAINA producida por PROCESO QUIMICO, NARCOTRAFICO EN COLOMBIA algunas causas FINALES DE LOS 60`s, PROCESO QUIMICO liderandolo PERU, EXPORTACION A EE-UU Y EUROPA por CARTELES DE NARCOTRAFICO, CRIMEN ORGANIZADO patrocina BANDAS CRIMINALES, NARCOTRAFICO EN COLOMBIA algunas consecuencias LLEGA A TODAS LAS ESFERAS SOCIALES, VALLE liderados por PABLO ESCOBAR, CRIMEN ORGANIZADO patrocina POBREZA, HERMANOS RODRIGUEZ OREJUELA conocidos como LOS MAGICOS, LLEGA A TODAS LAS ESFERAS SOCIALES afectando ORDEN PUBLICO, NARCOTRAFICO EN COLOMBIA principales hechos ORIGEN DE MAFIAS, CRIMEN ORGANIZADO patrocina TERRORISMO