WARNING:
JavaScript is turned OFF. None of the links on this concept map will
work until it is reactivated.
If you need help turning JavaScript On, click here.
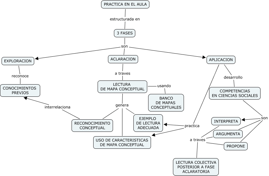
Este Cmap, tiene información relacionada con: LECTURA DE MAPAS CONCEPTUALES EN EL AULA, 3 FASES son ACLARACION, LECTURA DE MAPA CONCEPTUAL genera EJEMPLO DE LECTURA ADECUADA, COMPETENCIAS EN CIENCIAS SOCIALES son INTERPRETA, LECTURA DE MAPA CONCEPTUAL genera RECONOCIMIENTO CONCEPTUAL, COMPETENCIAS EN CIENCIAS SOCIALES son PROPONE, EXPLORACION reconoce CONOCIMIENTOS PREVIOS, INTERPRETA a traves LECTURA COLECTIVA POSTERIOR A FASE ACLARATORIA, APLICACION desarrollo COMPETENCIAS EN CIENCIAS SOCIALES, PROPONE a traves LECTURA COLECTIVA POSTERIOR A FASE ACLARATORIA, ARGUMENTA a traves LECTURA COLECTIVA POSTERIOR A FASE ACLARATORIA, RECONOCIMIENTO CONCEPTUAL interrelaciona CONOCIMIENTOS PREVIOS, 3 FASES son EXPLORACION, ACLARACION a traves LECTURA DE MAPA CONCEPTUAL, LECTURA DE MAPA CONCEPTUAL usando BANCO DE MAPAS CONCEPTUALES, APLICACION practica USO DE CARACTERISTICAS DE MAPA CONCEPTUAL, 3 FASES son APLICACION, APLICACION practica EJEMPLO DE LECTURA ADECUADA, PRACTICA EN EL AULA estructurada en 3 FASES, COMPETENCIAS EN CIENCIAS SOCIALES son ARGUMENTA, LECTURA DE MAPA CONCEPTUAL genera USO DE CARACTERISTICAS DE MAPA CONCEPTUAL