WARNING:
JavaScript is turned OFF. None of the links on this concept map will
work until it is reactivated.
If you need help turning JavaScript On, click here.
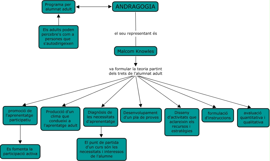
Aquest mapa conceptual conté informació relacionada amb: 5) Teories de l'Educacio - T. de l'andragogia, ANDRAGOGIA ???? Programa per alumnat adult, Malcom Knowles va formular la teoria partint dels trets de l'alumnat adult Desenvolupament d'un pla de proves, Malcom Knowles va formular la teoria partint dels trets de l'alumnat adult formulació d'instruccions, Malcom Knowles va formular la teoria partint dels trets de l'alumnat adult Producció d'un clima que condueixi a l'aprentatge adult, Diagnòsis de les necessitats d'aprenentatge ???? El punt de partida d'un curs són les necessitats i interessos de l'alumne, Malcom Knowles va formular la teoria partint dels trets de l'alumnat adult promoció de l'aprenentatge participatiu, ANDRAGOGIA el seu representant és Malcom Knowles, promoció de l'aprenentatge participatiu ???? Es fomenta la participació activa, Malcom Knowles va formular la teoria partint dels trets de l'alumnat adult Diagnòsis de les necessitats d'aprenentatge, Malcom Knowles va formular la teoria partint dels trets de l'alumnat adult Disseny d'activitats que aclareixin els recursos i estratègies, Malcom Knowles va formular la teoria partint dels trets de l'alumnat adult avaluació quantitativa i qualitativa, Els adults poden percebre's com a persones que s'autodirigeixen ???? Programa per alumnat adult