WARNING:
JavaScript is turned OFF. None of the links on this concept map will
work until it is reactivated.
If you need help turning JavaScript On, click here.
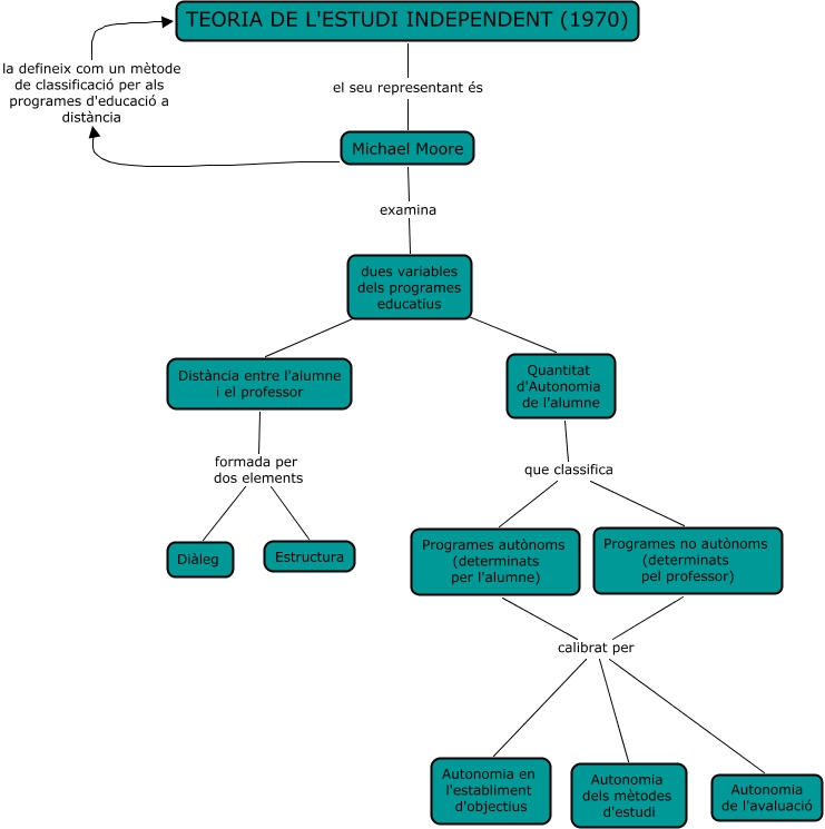
Aquest mapa conceptual conté informació relacionada amb: 2) Teories de l'Educacio - T. Estudi Independent (Michael Moore), dues variables dels programes educatius ???? Quantitat d'Autonomia de l'alumne, Quantitat d'Autonomia de l'alumne que classifica Programes autònoms (determinats per l'alumne), Programes autònoms (determinats per l'alumne) calibrat per Autonomia en l'establiment d'objectius, Michael Moore la defineix com un mètode de classificació per als programes d'educació a distància TEORIA DE L'ESTUDI INDEPENDENT (1970), Programes autònoms (determinats per l'alumne) calibrat per Autonomia dels mètodes d'estudi, TEORIA DE L'ESTUDI INDEPENDENT (1970) el seu representant és Michael Moore, Programes autònoms (determinats per l'alumne) calibrat per Programes no autònoms (determinats pel professor), Quantitat d'Autonomia de l'alumne que classifica Programes no autònoms (determinats pel professor), Distància entre l'alumne i el professor formada per dos elements Estructura, Michael Moore examina dues variables dels programes educatius, Programes autònoms (determinats per l'alumne) calibrat per Autonomia de l'avaluació, dues variables dels programes educatius ???? Distància entre l'alumne i el professor, Distància entre l'alumne i el professor formada per dos elements Diàleg