WARNING:
JavaScript is turned OFF. None of the links on this concept map will
work until it is reactivated.
If you need help turning JavaScript On, click here.
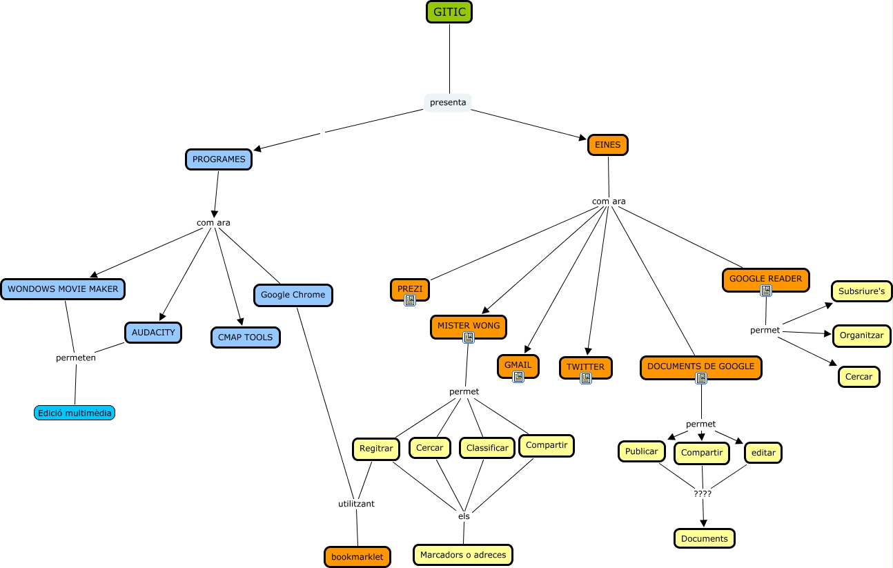
Aquest mapa conceptual conté informació relacionada amb: GITIC (Carola Pallarols), EINES com ara PREZI, DOCUMENTS DE GOOGLE permet Publicar, Cercar els Marcadors o adreces, editar ???? Documents, EINES com ara MISTER WONG, PROGRAMES com ara WONDOWS MOVIE MAKER, GITIC presenta EINES, GOOGLE READER permet Organitzar, Regitrar els Marcadors o adreces, DOCUMENTS DE GOOGLE permet Compartir, PROGRAMES com ara Google Chrome, Publicar ???? Documents, EINES com ara TWITTER, AUDACITY permeten Edició multimèdia, Google Chrome utilitzant bookmarklet, presenta PROGRAMES, DOCUMENTS DE GOOGLE permet editar, MISTER WONG permet Classificar, Regitrar utilitzant bookmarklet, Compartir els Marcadors o adreces