WARNING:
JavaScript is turned OFF. None of the links on this concept map will
work until it is reactivated.
If you need help turning JavaScript On, click here.
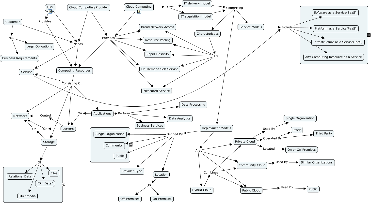
This Concept Map, created with IHMC CmapTools, has information related to: CloudComputingModel_version01, Cloud Computing Provider Needs Computing Resources, Computing Resources Consisting Of Applications, Deployment Models Are Hybrid Cloud, servers On Networks, Deployment Models Defined By Community, Cloud Computing Provider Needs Service, Computing Resources Consisting Of Storage, Cloud Computing Is IT delivery model, Applications Perform Data Analytics, Storage Of Multimedia, Cloud Computing Provides Rapid Elasticity, Characteristics Are Rapid Elasticity, Private Cloud Operated By Third Party, Characteristics Are Measured Service, Deployment Models Defined By Provider Type, Deployment Models Defined By Single Organization, IT delivery model Comprising Characteristics, Storage Of Relational Data, Storage Of "Big Data", Private Cloud Operated By Itself