WARNING:
JavaScript is turned OFF. None of the links on this concept map will
work until it is reactivated.
If you need help turning JavaScript On, click here.
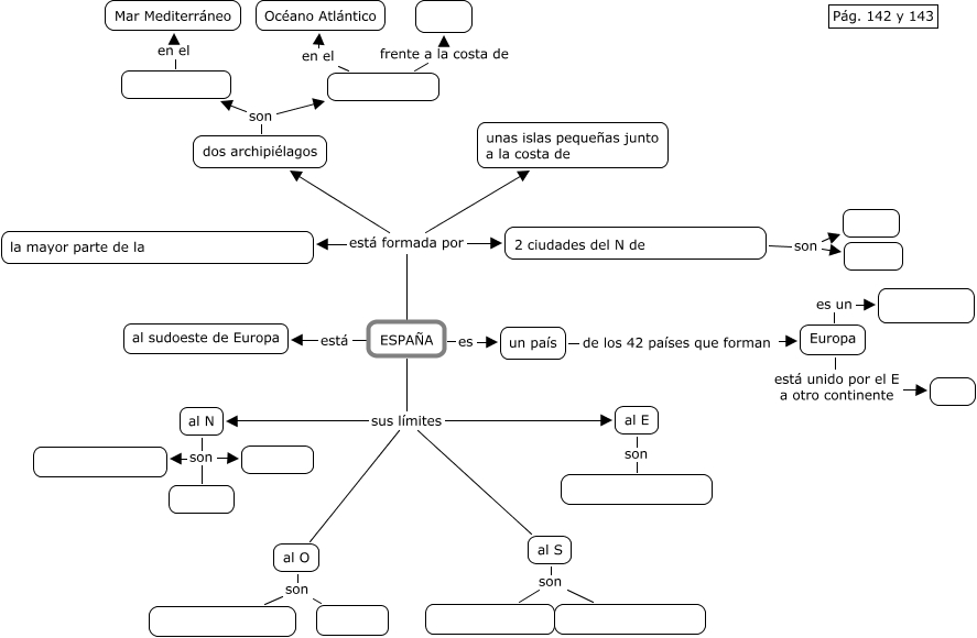
Este Cmap, tiene información relacionada con: España, ESPAÑA es un país, Islas Canarias en el Océano Atlántico, ESPAÑA está formada por unas islas pequeñas junto a la costa de África, 2 ciudades del N de África son Ceuta, ESPAÑA está al sudoeste de Europa, ESPAÑA sus límites al E, dos archipiélagos son Islas Canarias, al N son Francia, al E son el Mar Mediterráneo, Islas Canarias frente a la costa de África, al N son Andorra, Islas Baleares en el Mar Mediterráneo, ESPAÑA sus límites al N, ESPAÑA está formada por 2 ciudades del N de África, al N son el Mar Cantábrico, Europa está unido por el E a otro continente Asia, Europa es un continente, al O son el Océano Atlántico, ESPAÑA sus límites al S, al S son Océano Atlántico