WARNING:
JavaScript is turned OFF. None of the links on this concept map will
work until it is reactivated.
If you need help turning JavaScript On, click here.
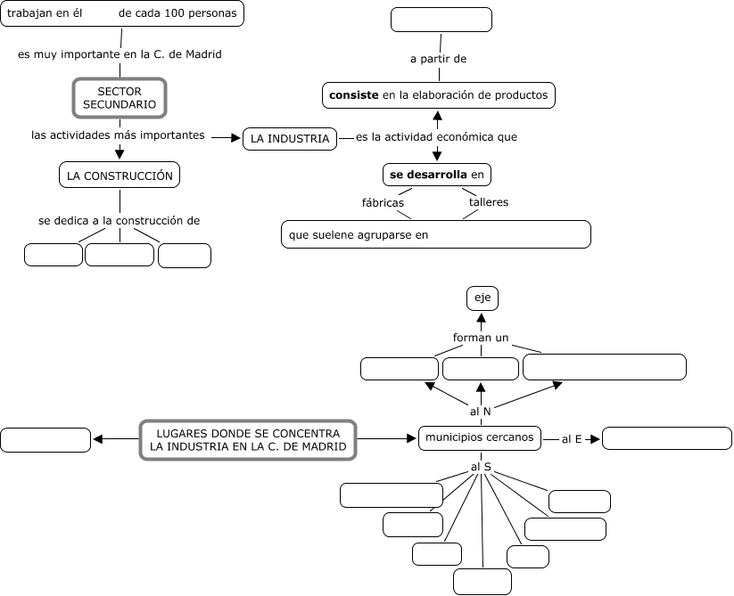
Este Cmap, tiene información relacionada con: Sector secundario, LA CONSTRUCCIÓN se dedica a la construcción de edificios, Tres Cantos forman un eje, SECTOR SECUNDARIO las actividades más importantes LA CONSTRUCCIÓN, municipios cercanos al N San Sebastián de lso Reyes, municipios cercanos al S Arganda del Rey, LA INDUSTRIA es la actividad económica que se desarrolla en, LUGARES DONDE SE CONCENTRA LA INDUSTRIA EN LA C. DE MADRID Madrid capital, municipios cercanos al S Leganés, Alcobendas forman un San Sebastián de lso Reyes, LUGARES DONDE SE CONCENTRA LA INDUSTRIA EN LA C. DE MADRID municipios cercanos, Alcobendas forman un eje, municipios cercanos al S Mostoles, municipios cercanos al S Fuenlabrada, LA CONSTRUCCIÓN se dedica a la construcción de carreteras, se desarrolla en fábricas que suelene agruparse en POLÍGONOS INDUSTRIALES, municipios cercanos al E Corredor del Henares, municipios cercanos al S Getafe, consiste en la elaboración de productos a partir de materias primas, municipios cercanos al S Alcorcón, municipios cercanos al S Pinto