WARNING:
JavaScript is turned OFF. None of the links on this concept map will
work until it is reactivated.
If you need help turning JavaScript On, click here.
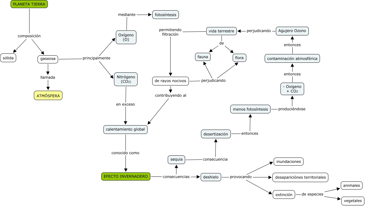
Este Cmap, tiene información relacionada con: Efecto Invernadero, de rayos nocivos contribuyendo al calentamiento global, gaseosa principalmente Nitrógeno (CO2), EFECTO INVERNADERO consecuencias sequia, EFECTO INVERNADERO consecuencias deshielo, Nitrógeno (CO2) en exceso calentamiento global, - Oxigeno + CO2 entonces contaminación atmosférica, Agujero Ozono perjudicando vida terrestre, PLANETA TIERRA composición sólida, desertización entonces menos fotosíntesis, calentamiento global conocido como EFECTO INVERNADERO, vida terrestre de flora, gaseosa llamada ATMÓSFERA, gaseosa principalmente Oxígeno (O), vida terrestre de fauna, de rayos nocivos perjudicando fauna, de rayos nocivos perjudicando flora, deshielo provocando extinción, contaminación atmosférica entonces Agujero Ozono, deshielo provocando desapariciónes territoriales, sequia consecuencia desertización