WARNING:
JavaScript is turned OFF. None of the links on this concept map will
work until it is reactivated.
If you need help turning JavaScript On, click here.
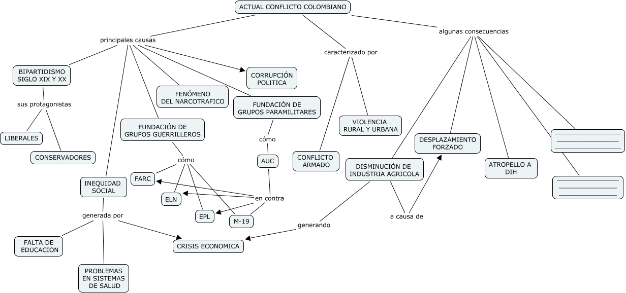
Este Cmap, tiene información relacionada con: Actual conflicto colombiano, FUNDACIÓN DE GRUPOS GUERRILLEROS cómo M-19, AUC en contra M-19, ACTUAL CONFLICTO COLOMBIANO principales causas BIPARTIDISMO SIGLO XIX Y XX, BIPARTIDISMO SIGLO XIX Y XX sus protagonistas LIBERALES, ACTUAL CONFLICTO COLOMBIANO principales causas INEQUIDAD SOCIAL, ACTUAL CONFLICTO COLOMBIANO principales causas FENÓMENO DEL NARCOTRAFICO, BIPARTIDISMO SIGLO XIX Y XX sus protagonistas CONSERVADORES, ACTUAL CONFLICTO COLOMBIANO algunas consecuencias DESPLAZAMIENTO FORZADO, FUNDACIÓN DE GRUPOS GUERRILLEROS cómo ELN, ACTUAL CONFLICTO COLOMBIANO principales causas FUNDACIÓN DE GRUPOS PARAMILITARES, INEQUIDAD SOCIAL generada por PROBLEMAS EN SISTEMAS DE SALUD, AUC en contra FARC, INEQUIDAD SOCIAL generada por FALTA DE EDUCACION, ACTUAL CONFLICTO COLOMBIANO algunas consecuencias DISMINUCIÓN DE INDUSTRIA AGRICOLA, ACTUAL CONFLICTO COLOMBIANO principales causas CORRUPCIÓN POLITICA, INEQUIDAD SOCIAL generada por CRISIS ECONOMICA, ACTUAL CONFLICTO COLOMBIANO algunas consecuencias ATROPELLO A DIH, DISMINUCIÓN DE INDUSTRIA AGRICOLA generando CRISIS ECONOMICA, FUNDACIÓN DE GRUPOS GUERRILLEROS cómo EPL, AUC en contra EPL