WARNING:
JavaScript is turned OFF. None of the links on this concept map will
work until it is reactivated.
If you need help turning JavaScript On, click here.
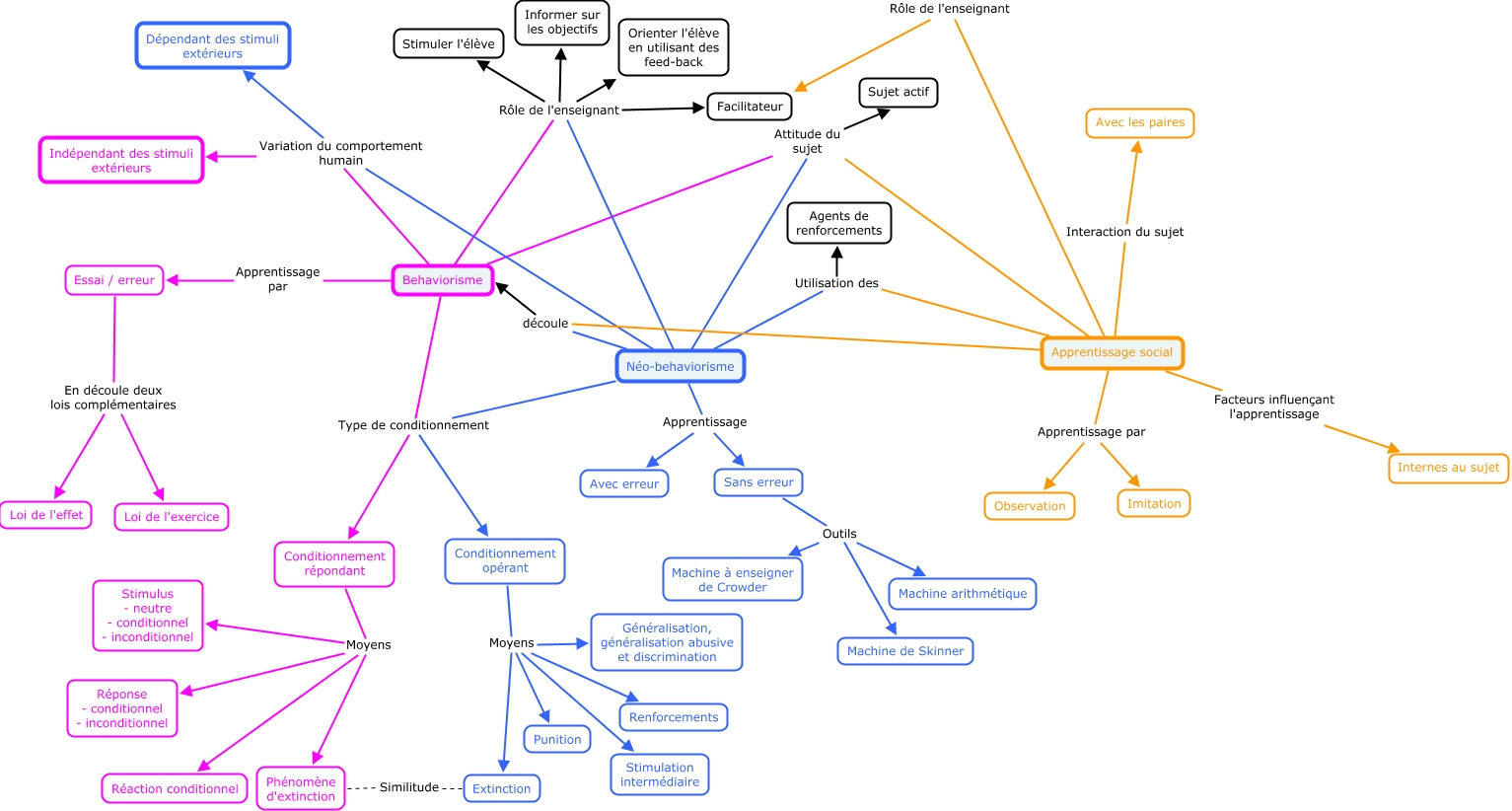
Cette carte de concepts créée avec IHMC CmapTools traite de: Behaviorisme - néo-behaviorisme et apprentissage social, Behaviorisme Rôle de l'enseignant Facilitateur, Néo-behaviorisme Apprentissage Sans erreur, Néo-behaviorisme Rôle de l'enseignant Stimuler l'élève, Conditionnement répondant Moyens Stimulus - neutre - conditionnel - inconditionnel, Conditionnement répondant Moyens Réaction conditionnel, Conditionnement opérant Moyens Extinction, Behaviorisme Variation du comportement humain Dépendant des stimuli extérieurs, Apprentissage social découle Behaviorisme, Conditionnement opérant Moyens Stimulation intermédiaire, Néo-behaviorisme Utilisation des Agents de renforcements, Néo-behaviorisme Variation du comportement humain Indépendant des stimuli extérieurs, Behaviorisme Rôle de l'enseignant Orienter l'élève en utilisant des feed-back, Conditionnement opérant Moyens Punition, Sans erreur Outils Machine arithmétique, Apprentissage social Utilisation des Agents de renforcements, Néo-behaviorisme Attitude du sujet Sujet actif, Néo-behaviorisme Apprentissage Avec erreur, Néo-behaviorisme Type de conditionnement Conditionnement répondant, Conditionnement opérant Moyens Généralisation, généralisation abusive et discrimination, Apprentissage social Apprentissage par Observation