WARNING:
JavaScript is turned OFF. None of the links on this concept map will
work until it is reactivated.
If you need help turning JavaScript On, click here.
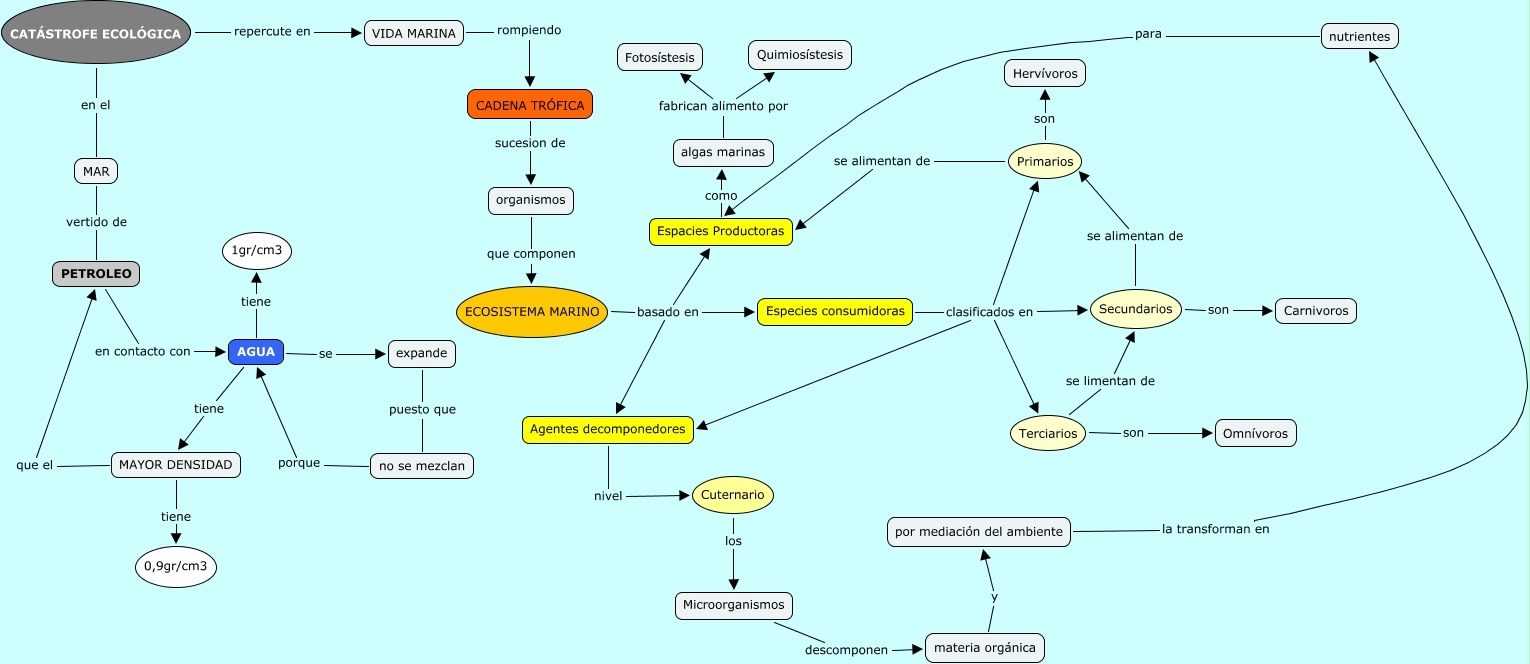
Este Cmap, tiene información relacionada con: Chapapote, CADENA TRÓFICA sucesion de organismos, materia orgánica y por mediación del ambiente, ECOSISTEMA MARINO basado en Agentes decomponedores, nutrientes para Espacies Productoras, Terciarios se limentan de Secundarios, PETROLEO en contacto con AGUA, Terciarios son Omnívoros, ECOSISTEMA MARINO basado en Espacies Productoras, expande puesto que no se mezclan, algas marinas fabrican alimento por Quimiosístesis, Especies consumidoras clasificados en Terciarios, Agentes decomponedores nivel Cuternario, ECOSISTEMA MARINO basado en Especies consumidoras, Microorganismos descomponen materia orgánica, MAR vertido de PETROLEO, VIDA MARINA rompiendo CADENA TRÓFICA, MAYOR DENSIDAD tiene 0,9gr/cm3, CATÁSTROFE ECOLÓGICA en el MAR, MAYOR DENSIDAD que el PETROLEO, Primarios son Hervívoros