WARNING:
JavaScript is turned OFF. None of the links on this concept map will
work until it is reactivated.
If you need help turning JavaScript On, click here.
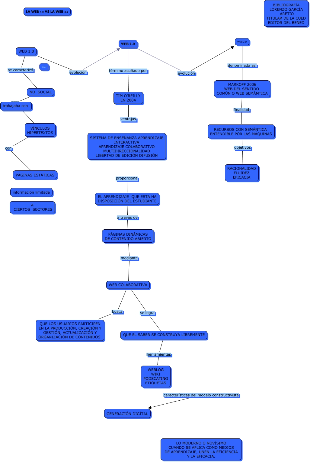
Este Cmap, tiene información relacionada con: WEB, VÍNCULOS HIPERTEXTOS con PÁGINAS ESTÁTICAS, TIM O'REILLY EN 2004 ventajas SISTEMA DE ENSEÑANZA APRENDIZAJE INTERACTIVA APRENDIZAJE COLABORATIVO MULTIDIRECCIONALIDAD LIBERTAD DE EDICIÓN DIFUSIÓN, SISTEMA DE ENSEÑANZA APRENDIZAJE INTERACTIVA APRENDIZAJE COLABORATIVO MULTIDIRECCIONALIDAD LIBERTAD DE EDICIÓN DIFUSIÓN proporciona EL APRENDIZAJE QUE ESTA HA DISPOSICIÓN DEL ESTUDIANTE, WEB 1.0 evolución WEB 2.0, WEB 2.0 término acuñado por TIM O'REILLY EN 2004, MARKOFF 2006 WEB DEL SENTIDO COMÚN O WEB SEMÁMTICA finalidad RECURSOS CON SEMÁNTICA ENTENDIBLE POR LAS MÁQUINAS, NO SOCIAL ???? VÍNCULOS HIPERTEXTOS, WEB 2.0 evolución WEB 3.0, RECURSOS CON SEMÁNTICA ENTENDIBLE POR LAS MÁQUINAS objetivos RACIONALIDAD FLUIDEZ EFICACIA, WEB 1.0 se caracterizó NO SOCIAL, WEB COLABORATIVA se logra QUE EL SABER SE CONSTRUYA LIBREMENTE, PÁGINAS DINÁMICAS DE CONTENIDO ABIERTO mediante WEB COLABORATIVA, QUE EL SABER SE CONSTRUYA LIBREMENTE herramientas WEBLOG WIKI PODSCATING ETIQUETAS, WEB 3.0 denominada así MARKOFF 2006 WEB DEL SENTIDO COMÚN O WEB SEMÁMTICA, EL APRENDIZAJE QUE ESTA HA DISPOSICIÓN DEL ESTUDIANTE a través de PÁGINAS DINÁMICAS DE CONTENIDO ABIERTO, WEB COLABORATIVA busca QUE LOS USUARIOS PARTICIPEN EN LA PRODUCCIÓN, CREACIÓN Y GESTIÓN, ACTUALIZACIÓN Y ORGANIZACIÓN DE CONTENIDOS, LO MODERNO O NOVÍSIMO CUANDO SE APLICA COMO MEDIOS DE APRENDIZAJE, UNEN LA EFICIENCIA Y LA EFICACIA. características del modelo constructivista GENERACIÓN DIGÍTAL