WARNING:
JavaScript is turned OFF. None of the links on this concept map will
work until it is reactivated.
If you need help turning JavaScript On, click here.
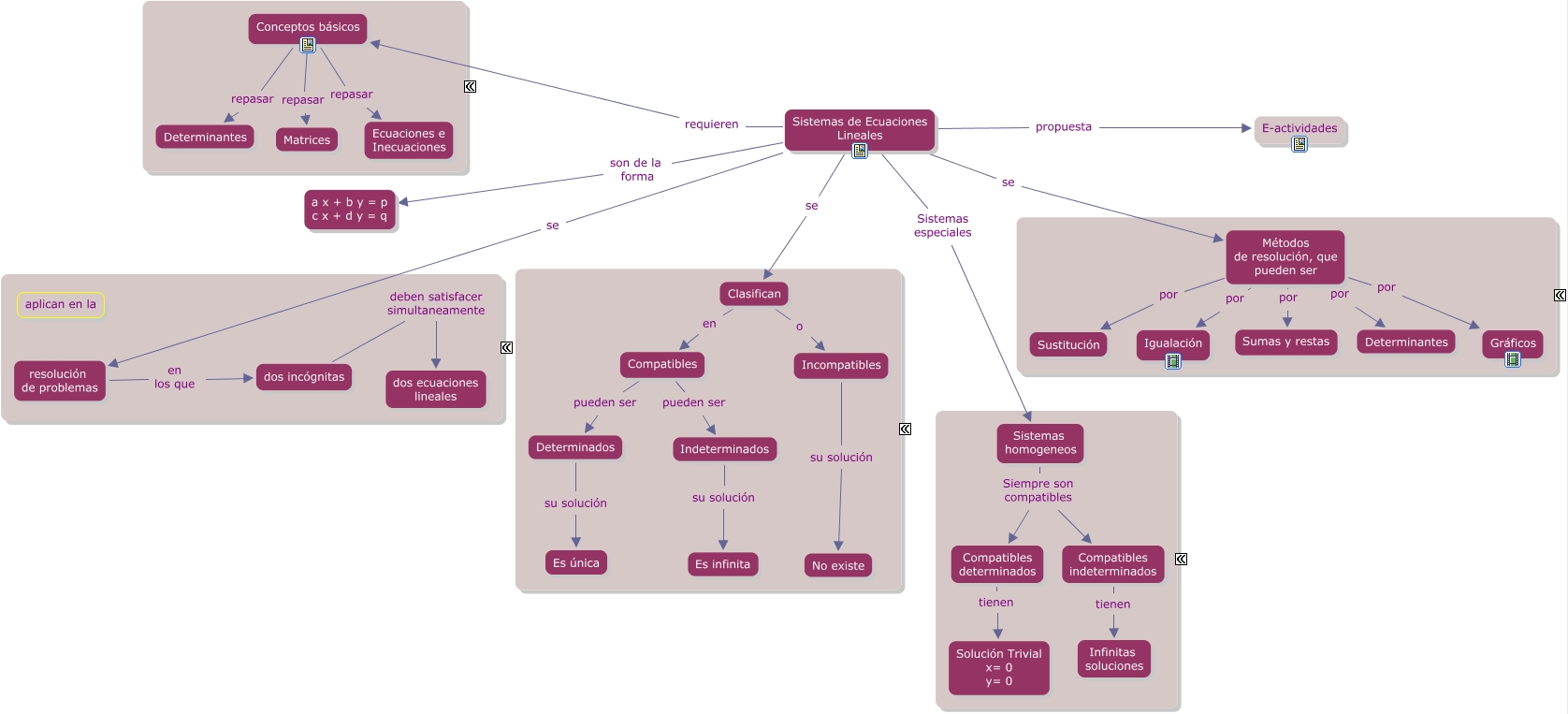
Este Cmap, tiene información relacionada con: Sistemas de dos ecuaciones lineales con dos incógnitas, Métodos de resolución, que pueden ser por Sustitución, Métodos de resolución, que pueden ser por Igualación, Sistemas de Ecuaciones Lineales son de la forma a x + b y = p c x + d y = q, Indeterminados su solución Es infinita, Compatibles determinados tienen Solución Trivial x= 0 y= 0, Conceptos básicos repasar Matrices, resolución de problemas en los que dos incógnitas, Sistemas de Ecuaciones Lineales se Clasifican, Compatibles indeterminados tienen Infinitas soluciones, Conceptos básicos repasar Determinantes, Sistemas de Ecuaciones Lineales se resolución de problemas, Sistemas de Ecuaciones Lineales Sistemas especiales Sistemas homogeneos, Clasifican o Incompatibles, Determinados su solución Es única, Compatibles pueden ser Determinados, Sistemas homogeneos Siempre son compatibles Compatibles determinados, Compatibles pueden ser Indeterminados, Sistemas homogeneos Siempre son compatibles Compatibles indeterminados, Conceptos básicos repasar Ecuaciones e Inecuaciones, Métodos de resolución, que pueden ser por Sumas y restas