WARNING:
JavaScript is turned OFF. None of the links on this concept map will
work until it is reactivated.
If you need help turning JavaScript On, click here.
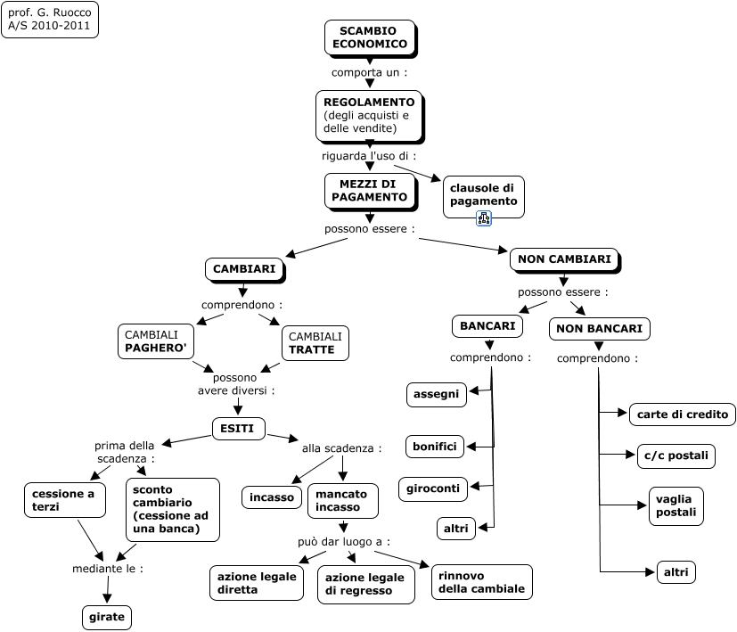
Questa Cmap, creata con IHMC CmapTools, contiene informazioni relative a: mezzi di regolamento-mappa generale-BeN, mancato incasso può dar luogo a : azione legale di regresso, NON CAMBIARI possono essere : BANCARI, ESITI prima della scadenza : sconto cambiario (cessione ad una banca), mancato incasso può dar luogo a : azione legale diretta, NON BANCARI comprendono : c/c postali, NON BANCARI comprendono : vaglia postali, SCAMBIO ECONOMICO comporta un : REGOLAMENTO (degli acquisti e delle vendite), MEZZI DI PAGAMENTO possono essere : CAMBIARI, NON CAMBIARI possono essere : NON BANCARI, ESITI alla scadenza : mancato incasso, CAMBIALI TRATTE possono avere diversi : ESITI, mancato incasso può dar luogo a : rinnovo della cambiale, REGOLAMENTO (degli acquisti e delle vendite) riguarda l'uso di : MEZZI DI PAGAMENTO, CAMBIARI comprendono : CAMBIALI TRATTE, cessione a terzi mediante le : girate, ESITI prima della scadenza : cessione a terzi, BANCARI comprendono : bonifici, MEZZI DI PAGAMENTO possono essere : NON CAMBIARI, CAMBIARI comprendono : CAMBIALI PAGHERO', ESITI alla scadenza : incasso