WARNING:
JavaScript is turned OFF. None of the links on this concept map will
work until it is reactivated.
If you need help turning JavaScript On, click here.
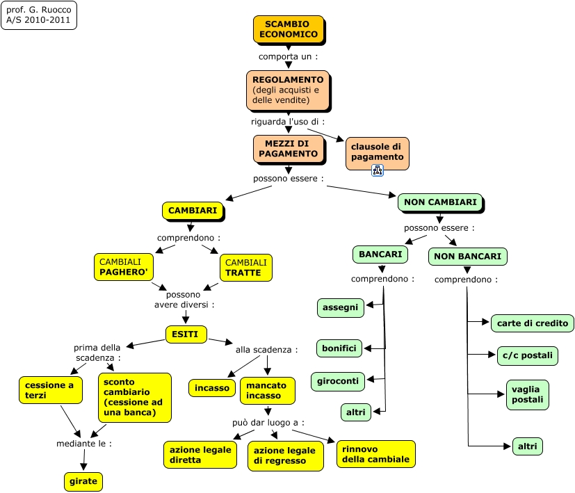
Questa Cmap, creata con IHMC CmapTools, contiene informazioni relative a: mezzi di regolamento-mappa generale-COLORATA, mancato incasso può dar luogo a : azione legale di regresso, mancato incasso può dar luogo a : azione legale diretta, ESITI prima della scadenza : sconto cambiario (cessione ad una banca), NON CAMBIARI possono essere : BANCARI, SCAMBIO ECONOMICO comporta un : REGOLAMENTO (degli acquisti e delle vendite), NON BANCARI comprendono : vaglia postali, NON BANCARI comprendono : c/c postali, NON CAMBIARI possono essere : NON BANCARI, MEZZI DI PAGAMENTO possono essere : CAMBIARI, mancato incasso può dar luogo a : rinnovo della cambiale, CAMBIALI TRATTE possono avere diversi : ESITI, ESITI alla scadenza : mancato incasso, REGOLAMENTO (degli acquisti e delle vendite) riguarda l'uso di : MEZZI DI PAGAMENTO, cessione a terzi mediante le : girate, CAMBIARI comprendono : CAMBIALI TRATTE, ESITI prima della scadenza : cessione a terzi, BANCARI comprendono : bonifici, CAMBIARI comprendono : CAMBIALI PAGHERO', MEZZI DI PAGAMENTO possono essere : NON CAMBIARI, REGOLAMENTO (degli acquisti e delle vendite) riguarda l'uso di : clausole di pagamento