WARNING:
JavaScript is turned OFF. None of the links on this concept map will
work until it is reactivated.
If you need help turning JavaScript On, click here.
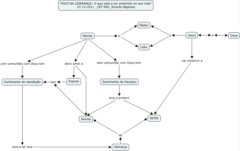
Esse mapa conceitual, produzido no IHMC CmapTools, tem a informação relacionada a: FOCO NA LIDERANÇA_27-12-2011 _CET MGr_Ricardo Baptista, liderança de familia, Marido deve amar a familia, Marido é Pastor, Sentimento de satisfação leva a ter boa liderança, Jesus é Pastor, Sentimento de fracasso leva a preterir Igreja, familia tem Sentimento de satisfação, Sentimento de fracasso leva a preterir familia, Deus é Jesus, Marido sem comunhão com Deus tem Sentimento de fracasso, Marido deve amar a Esposa, Marido com comunhão com Deus tem Sentimento de satisfação, Jesus vai construir a Igreja, Marido é Lider, Jesus é Lider, Esposa tem Sentimento de satisfação, liderança de Igreja