WARNING:
JavaScript is turned OFF. None of the links on this concept map will
work until it is reactivated.
If you need help turning JavaScript On, click here.
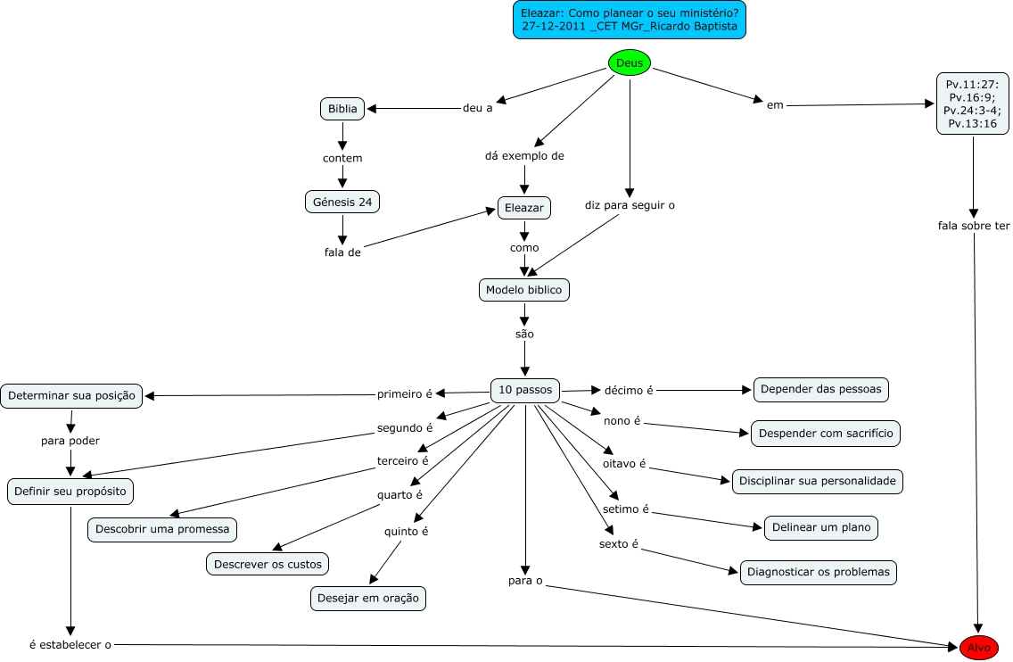
Esse mapa conceitual, produzido no IHMC CmapTools, tem a informação relacionada a: Eliazar_Como planear o seu ministério 27-12-2011 _CET MGr_Ricardo Baptista, Deus em Pv.11:27: Pv.16:9; Pv.24:3-4; Pv.13:16, Deus dá exemplo de Eleazar, 10 passos quarto é Descrever os custos, 10 passos setimo é Delinear um plano, Deus diz para seguir o Modelo biblico, Deus deu a Biblia, 10 passos sexto é Diagnosticar os problemas, 10 passos segundo é Definir seu propósito, 10 passos décimo é Depender das pessoas, 10 passos oitavo é Disciplinar sua personalidade, Eleazar como Modelo biblico, Génesis 24 fala de Eleazar, 10 passos para o Alvo, Pv.11:27: Pv.16:9; Pv.24:3-4; Pv.13:16 fala sobre ter Alvo, Determinar sua posição para poder Definir seu propósito, 10 passos nono é Despender com sacrifício, Modelo biblico são 10 passos, Definir seu propósito é estabelecer o Alvo, 10 passos terceiro é Descobrir uma promessa, 10 passos primeiro é Determinar sua posição