WARNING:
JavaScript is turned OFF. None of the links on this concept map will
work until it is reactivated.
If you need help turning JavaScript On, click here.
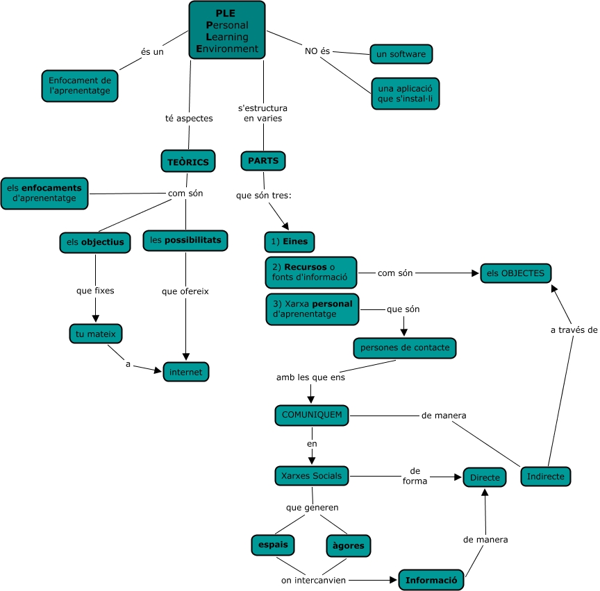
Aquest mapa conceptual conté informació relacionada amb: Exercici3 - PLE, persones de contacte amb les que ens COMUNIQUEM, PLE Personal Learning Environment té aspectes TEÒRICS, PLE Personal Learning Environment NO és una aplicació que s'instal·li, espais on intercanvien Informació, COMUNIQUEM en Xarxes Socials, 2) Recursos o fonts d'informació com són els OBJECTES, PLE Personal Learning Environment s'estructura en varies PARTS, les possibilitats que ofereix internet, Xarxes Socials de forma Directe, 3) Xarxa personal d'aprenentatge que són persones de contacte, PLE Personal Learning Environment és un Enfocament de l'aprenentatge, PLE Personal Learning Environment NO és un software, TEÒRICS com són els enfocaments d'aprenentatge, els objectius que fixes tu mateix, Informació de manera Directe, PARTS que són tres: 1) Eines, TEÒRICS com són els objectius, espais on intercanvien àgores, Xarxes Socials que generen àgores, Xarxes Socials que generen espais