WARNING:
JavaScript is turned OFF. None of the links on this concept map will
work until it is reactivated.
If you need help turning JavaScript On, click here.
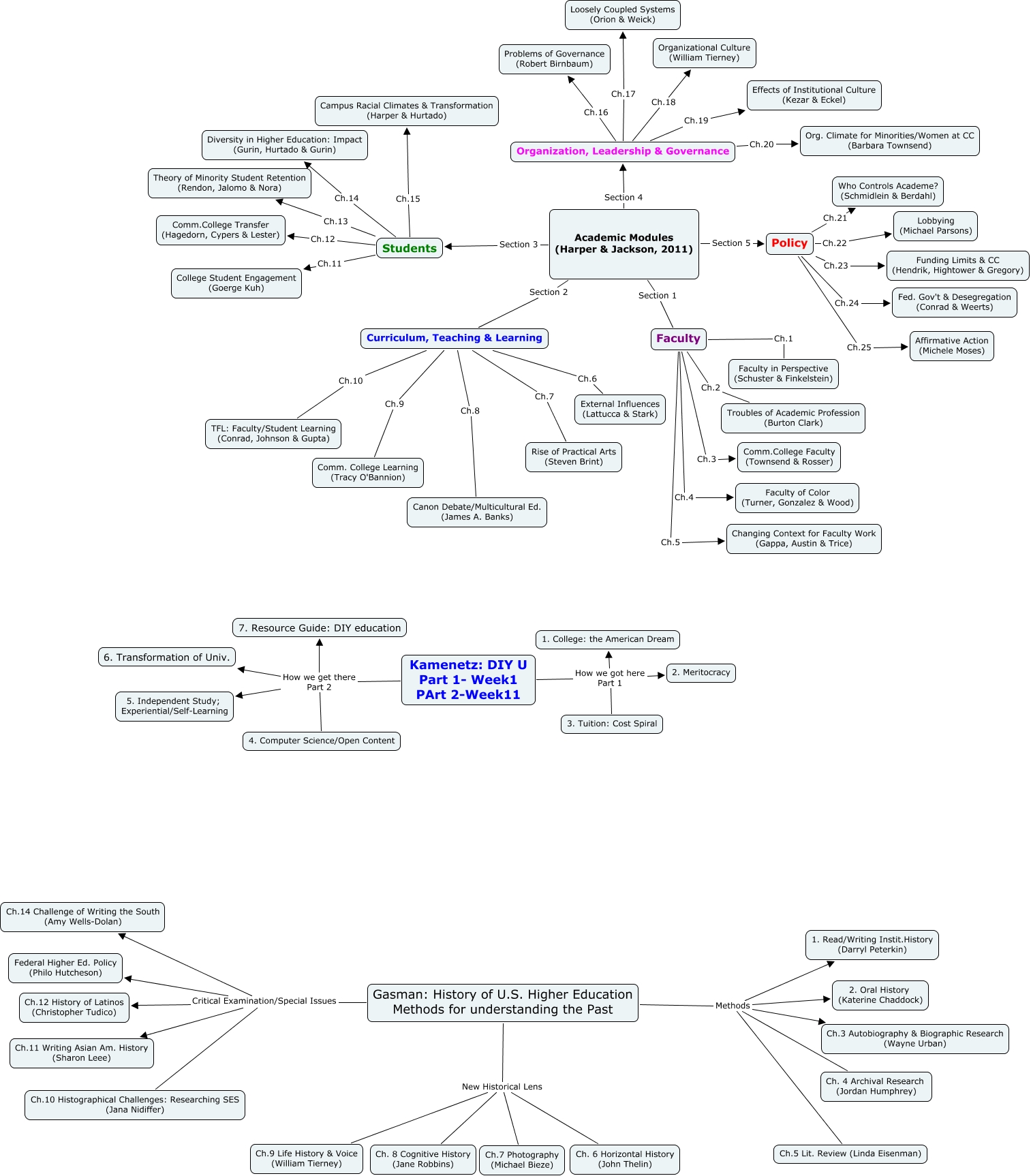
This Concept Map, created with IHMC CmapTools, has information related to: Outline of HED605 Texts, Kamenetz: DIY U Part 1- Week1 PArt 2-Week11 How we get there Part 2 5. Independent Study; Experiential/Self-Learning, Policy Ch.21 Who Controls Academe? (Schmidlein & Berdahl), Faculty Ch.2 Troubles of Academic Profession (Burton Clark), Gasman: History of U.S. Higher Education Methods for understanding the Past Methods Ch.3 Autobiography & Biographic Research (Wayne Urban), Gasman: History of U.S. Higher Education Methods for understanding the Past Critical Examination/Special Issues Federal Higher Ed. Policy (Philo Hutcheson), Gasman: History of U.S. Higher Education Methods for understanding the Past Methods Ch.5 Lit. Review (Linda Eisenman), Curriculum, Teaching & Learning Ch.10 TFL: Faculty/Student Learning (Conrad, Johnson & Gupta), Faculty Ch.5 Changing Context for Faculty Work (Gappa, Austin & Trice), Gasman: History of U.S. Higher Education Methods for understanding the Past New Historical Lens Ch.7 Photography (Michael Bieze), Policy Ch.25 Affirmative Action (Michele Moses), Academic Modules (Harper & Jackson, 2011) Section 2 Curriculum, Teaching & Learning, Organization, Leadership & Governance Ch.16 Problems of Governance (Robert Birnbaum), Academic Modules (Harper & Jackson, 2011) Section 3 Students, Gasman: History of U.S. Higher Education Methods for understanding the Past Methods 2. Oral History (Katerine Chaddock), Organization, Leadership & Governance Ch.18 Organizational Culture (William Tierney), Curriculum, Teaching & Learning Ch.9 Comm. College Learning (Tracy O'Bannion), Academic Modules (Harper & Jackson, 2011) Section 4 Organization, Leadership & Governance, Organization, Leadership & Governance Ch.19 Effects of Institutional Culture (Kezar & Eckel), Gasman: History of U.S. Higher Education Methods for understanding the Past Critical Examination/Special Issues Ch.11 Writing Asian Am. History (Sharon Leee), Gasman: History of U.S. Higher Education Methods for understanding the Past New Historical Lens Ch.9 Life History & Voice (William Tierney)