WARNING:
JavaScript is turned OFF. None of the links on this concept map will
work until it is reactivated.
If you need help turning JavaScript On, click here.
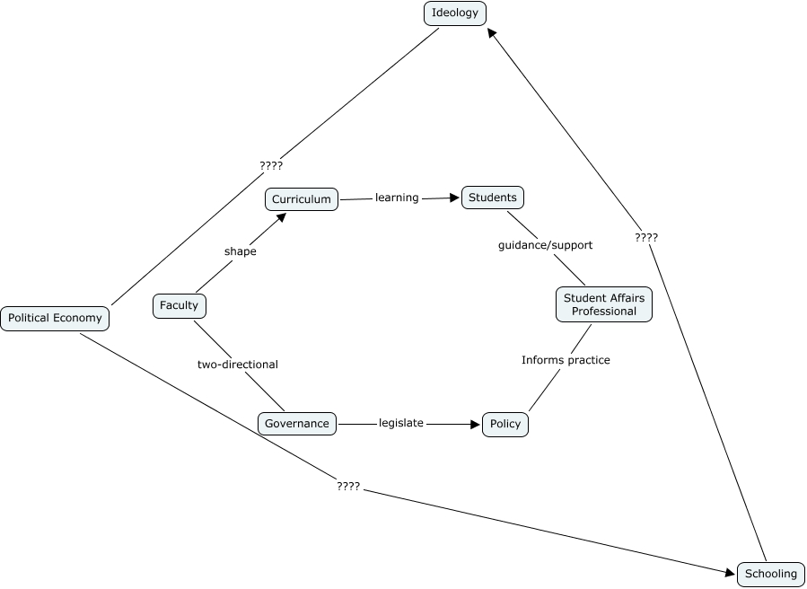
This Concept Map, created with IHMC CmapTools, has information related to: Analytical Framework, Faculty shape Curriculum, Students guidance/support Student Affairs Professional, Political Economy ???? Schooling, Faculty two-directional Governance, Governance legislate Policy, Curriculum learning Students, Schooling ???? Ideology, Student Affairs Professional Informs practice Policy, Ideology ???? Political Economy