WARNING:
JavaScript is turned OFF. None of the links on this concept map will
work until it is reactivated.
If you need help turning JavaScript On, click here.
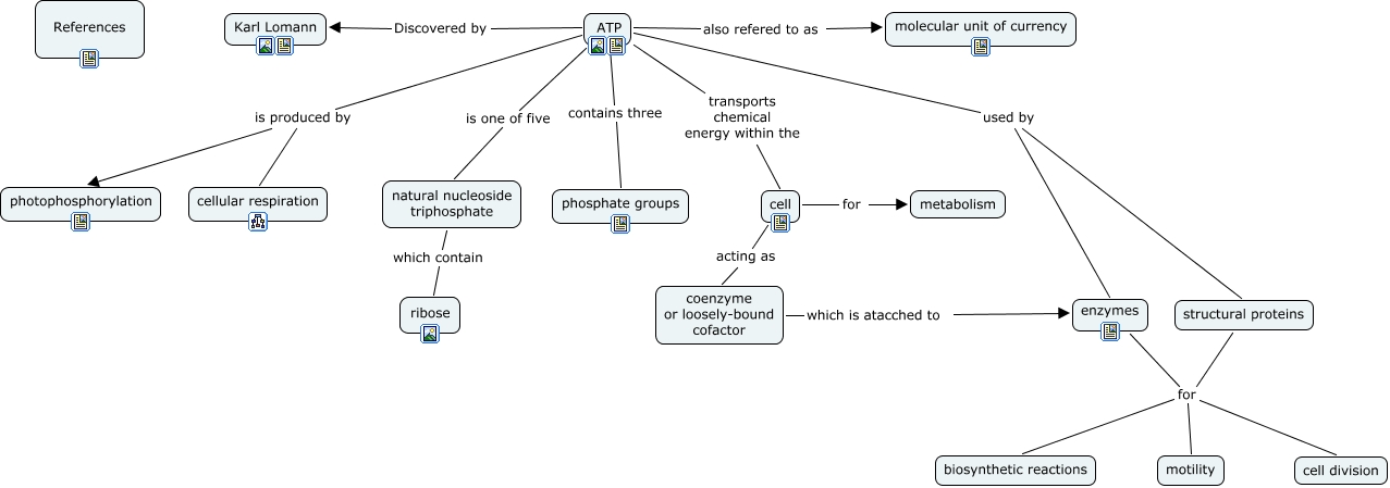
This Concept Map, created with IHMC CmapTools, has information related to: Adenosine Triphosphate, ATP is produced by photophosphorylation, ATP also refered to as molecular unit of currency, ATP is produced by cellular respiration, structural proteins for biosynthetic reactions, ATP used by structural proteins, ATP contains three phosphate groups, cell acting as coenzyme or loosely-bound cofactor, ATP is one of five natural nucleoside triphosphate, structural proteins for cell division, ATP Discovered by Karl Lomann, ATP transports chemical energy within the cell, cell for metabolism, enzymes for motility, structural proteins for motility, enzymes for cell division, enzymes for biosynthetic reactions, natural nucleoside triphosphate which contain ribose, ATP used by enzymes, coenzyme or loosely-bound cofactor which is atacched to enzymes