WARNING:
JavaScript is turned OFF. None of the links on this concept map will
work until it is reactivated.
If you need help turning JavaScript On, click here.
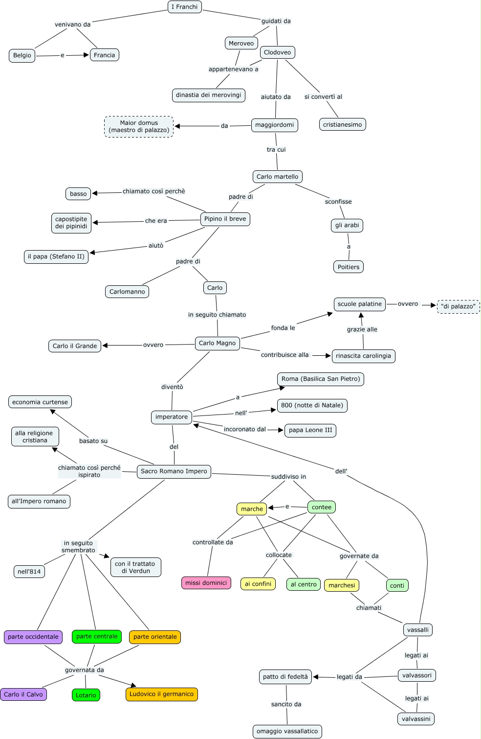
Questa Cmap, creata con IHMC CmapTools, contiene informazioni relative a: Franchi, parte orientale governata da Lotario, Carlo martello padre di Pipino il breve, Sacro Romano Impero in seguito smembrato parte orientale, Carlo Magno ovvero Carlo il Grande, parte centrale governata da Ludovico il germanico, Sacro Romano Impero in seguito smembrato parte occidentale, Sacro Romano Impero chiamato così perché ispirato all'Impero romano, conti chiamati vassalli, parte occidentale governata da Lotario, marche collocate ai confini, contee governate da conti, I Franchi guidati da Meroveo, imperatore incoronato dal papa Leone III, parte occidentale governata da Ludovico il germanico, contee e marche, Pipino il breve chiamato così perchè basso, valvassini legati da patto di fedeltà, Sacro Romano Impero basato su economia curtense, I Franchi venivano da Belgio, contee governate da marchesi