WARNING:
JavaScript is turned OFF. None of the links on this concept map will
work until it is reactivated.
If you need help turning JavaScript On, click here.
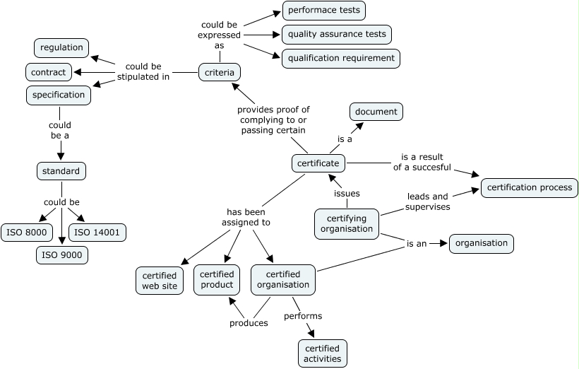
Den här kartan innehåller information om: certification, certifying organisation is an organisation, specification could be a standard, criteria could be expressed as qualification requirement, certificate has been assigned to certified web site, certificate is a document, certifying organisation issues certificate, criteria could be stipulated in specification, standard could be ISO 8000, criteria could be expressed as quality assurance tests, criteria could be stipulated in regulation, certifying organisation leads and supervises certification process, certificate has been assigned to certified organisation, standard could be ISO 14001, criteria could be stipulated in contract, standard could be ISO 9000, certified organisation performs certified activities, criteria could be expressed as performace tests, certificate has been assigned to certified product, certified organisation produces certified product, certificate provides proof of complying to or passing certain criteria