WARNING:
JavaScript is turned OFF. None of the links on this concept map will
work until it is reactivated.
If you need help turning JavaScript On, click here.
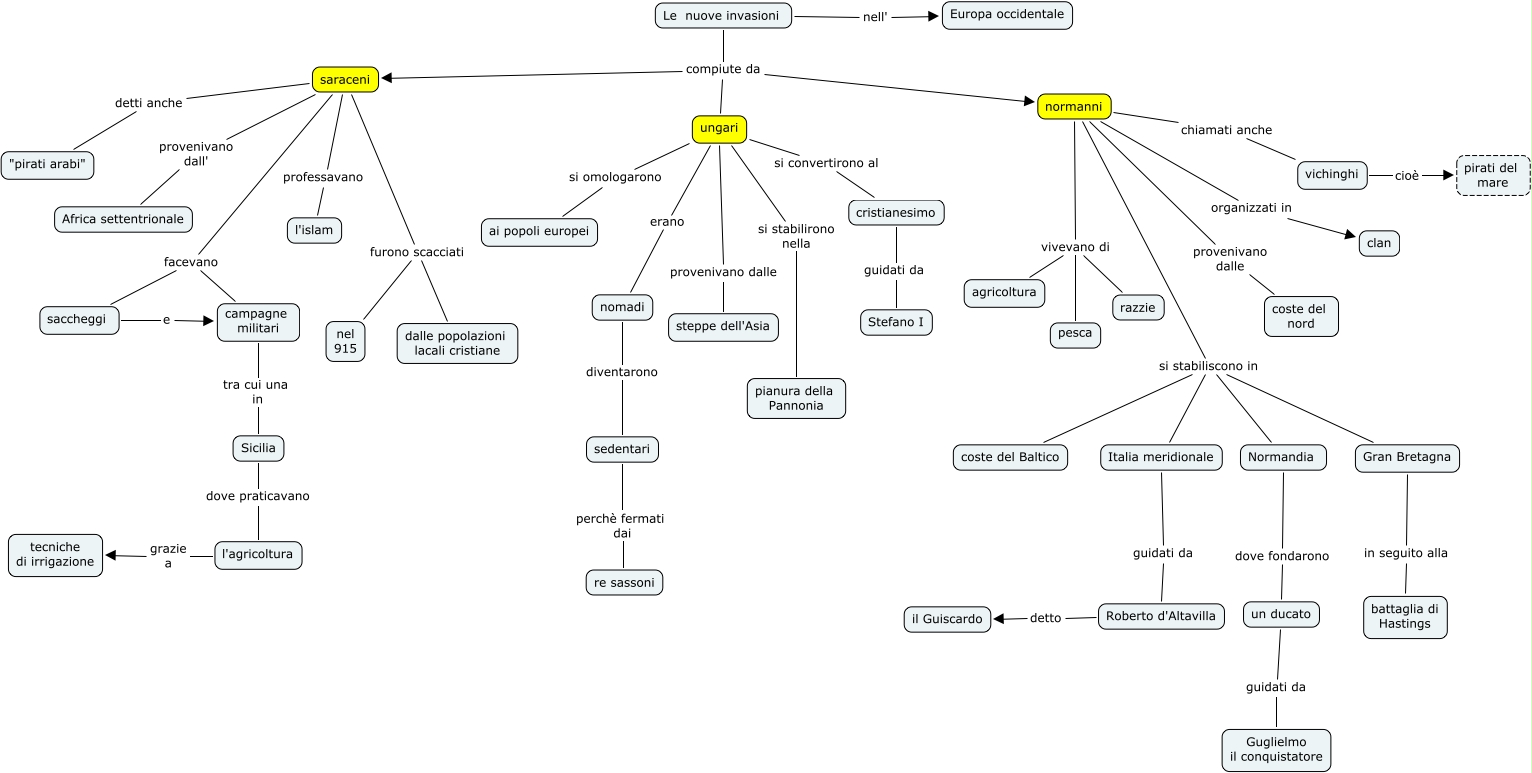
Questa Cmap, creata con IHMC CmapTools, contiene informazioni relative a: Le nuove invasioni barbariche, normanni vivevano di agricoltura, saraceni detti anche "pirati arabi", vichinghi cioè pirati del mare, normanni vivevano di razzie, saraceni facevano campagne militari, normanni provenivano dalle coste del nord, normanni si stabiliscono in Normandia, nomadi diventarono sedentari, ungari si stabilirono nella pianura della Pannonia, ungari si omologarono ai popoli europei, Gran Bretagna in seguito alla battaglia di Hastings, Roberto d'Altavilla detto il Guiscardo, Le nuove invasioni compiute da normanni, Le nuove invasioni compiute da saraceni, normanni si stabiliscono in Italia meridionale, l'agricoltura grazie a tecniche di irrigazione, saraceni furono scacciati nel 915, Le nuove invasioni nell' Europa occidentale, sedentari perchè fermati dai re sassoni, Italia meridionale guidati da Roberto d'Altavilla