WARNING:
JavaScript is turned OFF. None of the links on this concept map will
work until it is reactivated.
If you need help turning JavaScript On, click here.
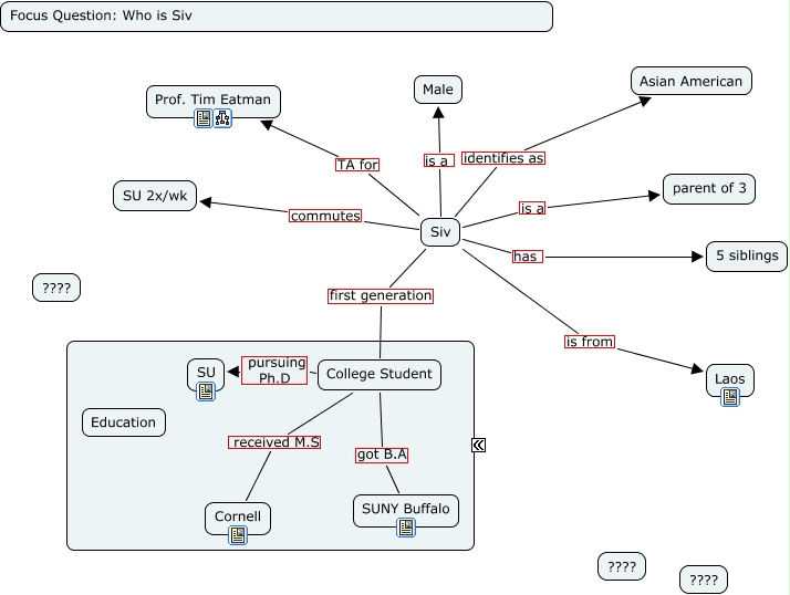
This Concept Map, created with IHMC CmapTools, has information related to: I AM POEM.Siv, Siv has 5 siblings, Siv is from Laos, Siv commutes SU 2x/wk, Siv identifies as Asian American, Siv TA for Prof. Tim Eatman, College Student pursuing Ph.D SU, College Student got B.A SUNY Buffalo, Siv is a Male, Siv is a parent of 3, Siv first generation College Student, College Student received M.S Cornell