WARNING:
JavaScript is turned OFF. None of the links on this concept map will
work until it is reactivated.
If you need help turning JavaScript On, click here.
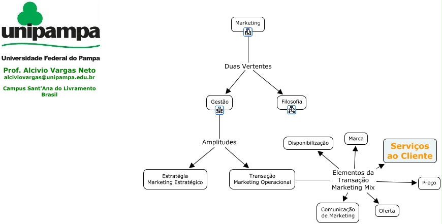
Esse mapa conceitual, produzido no IHMC CmapTools, tem a informação relacionada a: Marketing gestao - Serviço ao cliente, Gestão Amplitudes Estratégia Marketing Estratégico, Marketing Duas Vertentes Filosofia, Transação Marketing Operacional Elementos da Transação Marketing Mix Disponibilização, Marketing Duas Vertentes Gestão, Transação Marketing Operacional Elementos da Transação Marketing Mix Oferta, Transação Marketing Operacional Elementos da Transação Marketing Mix Comunicação de Marketing, Transação Marketing Operacional Elementos da Transação Marketing Mix Marca, Transação Marketing Operacional Elementos da Transação Marketing Mix Preço, Gestão Amplitudes Transação Marketing Operacional, Transação Marketing Operacional Elementos da Transação Marketing Mix Serviços ao Cliente