WARNING:
JavaScript is turned OFF. None of the links on this concept map will
work until it is reactivated.
If you need help turning JavaScript On, click here.
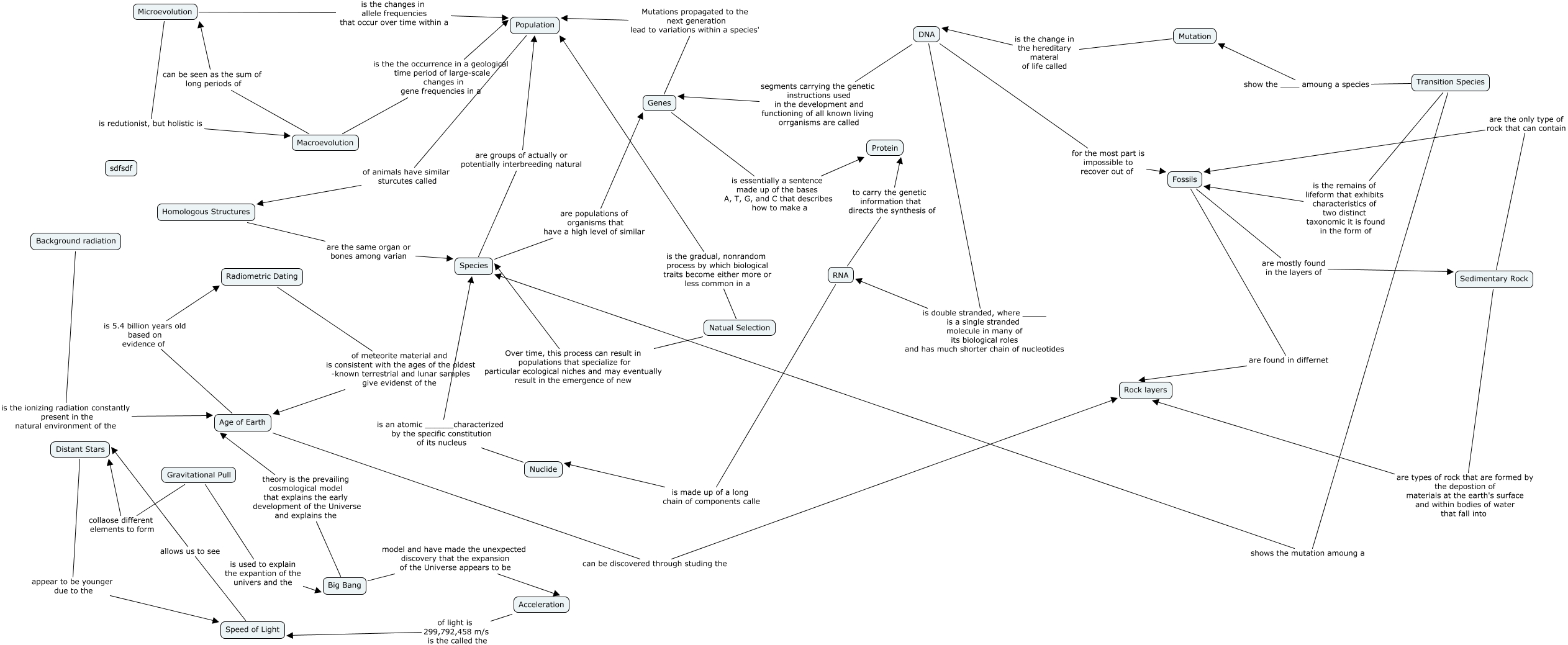
This Concept Map, created with IHMC CmapTools, has information related to: Ybema-Evolution, Radiometric Dating of meteorite material and is consistent with the ages of the oldest -known terrestrial and lunar samples give evidenst of the Age of Earth, Sedimentary Rock are the only type of rock that can contain Fossils, Microevolution is redutionist, but holistic is Macroevolution, Transition Species shows the mutation amoung a Species, Transition Species show the ____ amoung a species Mutation, Transition Species is the remains of lifeform that exhibits characteristics of two distinct taxonomic it is found in the form of Fossils, Species are populations of organisms that have a high level of similar Genes, Nuclide is an atomic ______characterized by the specific constitution of its nucleus Species, Fossils are found in differnet Rock layers, Gravitational Pull collaose different elements to form Distant Stars, Age of Earth is 5.4 billion years old based on evidence of Radiometric Dating, Acceleration of light is 299,792,458 m/s is the called the Speed of Light, Big Bang theory is the prevailing cosmological model that explains the early development of the Universe and explains the Age of Earth, Genes is essentially a sentence made up of the bases A, T, G, and C that describes how to make a Protein, Natual Selection Over time, this process can result in populations that specialize for particular ecological niches and may eventually result in the emergence of new Species, Homologous Structures are the same organ or bones among varian Species, RNA is made up of a long chain of components calle Nuclide, Microevolution is the changes in allele frequencies that occur over time within a Population, Age of Earth can be discovered through studing the Rock layers, Natual Selection is the gradual, nonrandom process by which biological traits become either more or less common in a Population