WARNING:
JavaScript is turned OFF. None of the links on this concept map will
work until it is reactivated.
If you need help turning JavaScript On, click here.
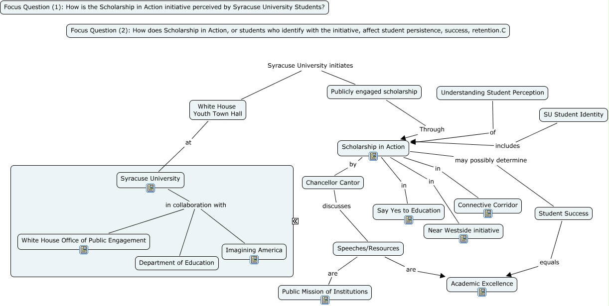
This Concept Map, created with IHMC CmapTools, has information related to: Youth Town Hall-Scholarship in Action, White House Youth Town Hall at Syracuse University, Understanding Student Perception of Scholarship in Action, Syracuse University in collaboration with Department of Education, Speeches/Resources are Academic Excellence, Publicly engaged scholarship Through Scholarship in Action, Chancellor Cantor discusses Speeches/Resources, Scholarship in Action in Connective Corridor, White House Youth Town Hall Syracuse University initiates Publicly engaged scholarship, Syracuse University in collaboration with White House Office of Public Engagement, Scholarship in Action in Say Yes to Education, Scholarship in Action may possibly determine Student Success, Speeches/Resources are Public Mission of Institutions, Scholarship in Action in Near Westside initiative, Student Success equals Academic Excellence, SU Student Identity includes Scholarship in Action, Scholarship in Action by Chancellor Cantor, Syracuse University in collaboration with Imagining America