WARNING:
JavaScript is turned OFF. None of the links on this concept map will
work until it is reactivated.
If you need help turning JavaScript On, click here.
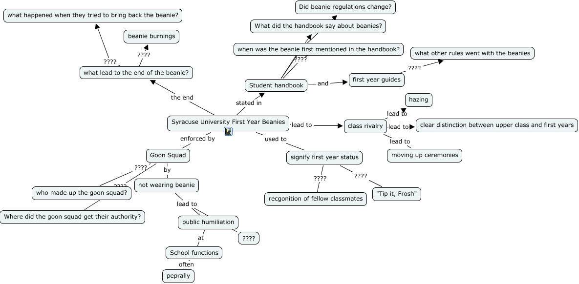
This Concept Map, created with IHMC CmapTools, has information related to: research project, Syracuse University First Year Beanies used to signify first year status, first year guides ???? what other rules went with the beanies, Student handbook ???? What did the handbook say about beanies?, Student handbook and first year guides, not wearing beanie lead to ????, Goon Squad ???? who made up the goon squad?, class rivalry lead to clear distinction between upper class and first years, Syracuse University First Year Beanies enforced by Goon Squad, class rivalry lead to moving up ceremonies, Syracuse University First Year Beanies the end what lead to the end of the beanie?, Student handbook ???? Did beanie regulations change?, signify first year status ???? "Tip it, Frosh", School functions often peprally, not wearing beanie lead to public humiliation, what lead to the end of the beanie? ???? what happened when they tried to bring back the beanie?, Syracuse University First Year Beanies stated in Student handbook, public humiliation at School functions, Goon Squad by not wearing beanie, Student handbook ???? when was the beanie first mentioned in the handbook?, Syracuse University First Year Beanies lead to class rivalry