WARNING:
JavaScript is turned OFF. None of the links on this concept map will
work until it is reactivated.
If you need help turning JavaScript On, click here.
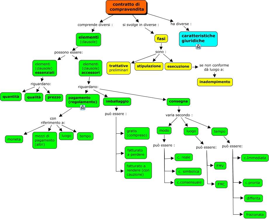
Questa Cmap, creata con IHMC CmapTools, contiene informazioni relative a: compravendita1+clausole essenziali e accessorie e fasi-COLOR-Prof. G. Ruocco, elementi (clausole) accessori riguardano: pagamento (regolamento), luogo può essere: FMC, consegna varia secondo : modo, elementi (clausole) essenziali riguardano: quantità, contratto di compravendita si svolge in diverse : fasi, consegna varia secondo : luogo, elementi (clausole) possono essere: elementi (clausole) essenziali, imballaggio può essere : gratis (compreso), imballaggio può essere : fatturato a rendere (con cauzione), pagamento (regolamento) con riferimento a: moneta, pagamento (regolamento) con riferimento a: mezzi di pagamento (altri), tempo può essere: c.pronta, pagamento (regolamento) con riferimento a: luogo, imballaggio può essere : fatturato a perdere, elementi (clausole) essenziali riguardano: prezzo, contratto di compravendita comprende diversi : elementi (clausole), esecuzione se non conforme dà luogo a: inadempimento, elementi (clausole) essenziali riguardano: qualità, tempo può essere: differita, modo può essere : c. reale